Neuro-Oncology:新联合治疗方案有望打破儿童高级别胶质瘤治疗困境
时间:2025-04-20 12:10:15 热度:37.1℃ 作者:网络
儿童高级别胶质瘤(pHGGs),包括弥漫性中线胶质瘤(DMGs)在内,是儿童和青少年中枢神经系统中最具侵袭性的恶性肿瘤之一。其恶性程度高、生长迅速、易复发,且对传统治疗方式(外科手术和放化疗)反应较差,平均生存时间仅为8-14个月,5年生存率<20%。
近年来,随着分子机制研究的深入及新兴疗法的出现,靶向治疗和免疫治疗等为改善pHGGs和DMGs的预后带来了希望。但是相关药物大多仍处于探索阶段,儿童高级别胶质瘤的治疗仍是儿科肿瘤领域的重大挑战。
近日,来自西班牙纳瓦拉大学的 Marta M. Alonso 团队在 Neuro-Oncology 上发表了题为 The oncolytic adenovirus Delta-24-RGD in combination with ONC201 induces a potent antitumor response in pediatric high-grade and diffuse midline glioma models 的文章。该研究表明溶瘤腺病毒Delta-24-RGD和小分子药物ONC201的联合使用能够显著抑制包括DMGs在内的pHGGs并激活抗肿瘤免疫反应。

溶瘤病毒凭借肿瘤选择性杀伤、激活抗肿瘤免疫和安全性较高等优势,正在巩固其作为脑肿瘤治疗方法的地位。溶瘤腺病毒Delta-24-RGD(临床中称其为DNX-2401)在儿童和成人胶质瘤的临床前和临床环境中均显示出良好的抗肿瘤疗效。
ONC201是多巴胺受体D2(DRD2)的拮抗剂,同时也是线粒体酪蛋白溶解蛋白酶P(ClpP)的激动剂。ONC201可以诱导线粒体损伤,从而促使肿瘤细胞凋亡,对胶质瘤患者有显著的疗效。
在本研究中,研究人员首先在细胞实验中对Delta-24-RGD和ONC201的抗肿瘤效果进行了评价。结果显示,两者联合使用的情况下对肿瘤细胞的杀伤效果优于二者任何之一的单独治疗。

图1:抗肿瘤效果验证实验。在pHGGs和DMGs细胞系中,ONC201的添加基本上不会影响Delta-24-RGD的功能(A)复制(B),二者在联合治疗组中表现出良好的协同抗肿瘤作用(C)。
为了进一步阐明Delta-24-RGD和ONC201的协同作用机制,作者对不同药物处理后的细胞进行了转录组分析。在Delta-24-RGD单独处理后的细胞中,主要是与免疫应答相关的基因表达发生了差异性变化。而ONC201则主要导致调节细胞凋亡、整合应激反应(ISR)和细胞核DNA损伤的基因表达变化。重要的是,在联合治疗组中同时存在以上两种变化。两者联合使用可以有效下调与肿瘤发生和细胞增殖相关基因的表达,且联合治疗不会干扰单药治疗的效果。

图2:Delta-24-RGD和ONC201单独或联合使用情况下,pHGGs和DMGs细胞中基因表达变化情况分析。
然后,作者在异种移植人pHGGs和DMGs肿瘤细胞的小鼠模型中对Delta-24-RGD和ONC201的联合体内治疗效果进行了评价。Delta-24-RGD/ONC201治疗方案不仅能保证体内安全性,还能显著延长治疗动物的生存期。

图3:体内治疗效果评价。Delta-24-RGD/ONC201治疗方案(A)能够显著延长治疗动物的生存期(E-G)。
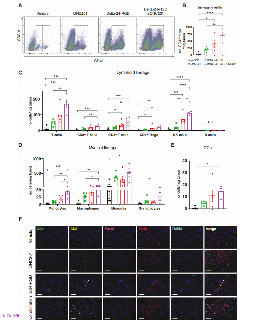
此外,作者还对单独或联合治疗后肿瘤组织内的免疫微环境变化进行了分析。结果表明,联合治疗后淋巴细胞和髓系细胞在肿瘤内大量募集,T细胞的增殖和肿瘤杀伤能力明显增强。这些发现强调了这样一个事实,即联合治疗的治疗益处至少部分是由于对肿瘤的大量免疫反应。

图4:免疫微环境分析结果表明联合治疗能够有效促进淋巴细胞和髓系细胞在肿瘤内的大量募集。
直到今天,尽管治疗方案有所改进,但pHGGs和DMGs仍然是无法治愈的疾病,这也突出了开发更有效治疗方法的迫切需要。ONC201和Delta-24-RGD是两种很有前景的药物,并且已经在临床试验中进行了测试。尽管这两种药物都取得了令人鼓舞的结果,但它们都不能完全根除肿瘤。因此,结合这两种有希望的治疗方法具有巨大的临床转化潜力。
在这项工作中,作者证明了Delta-24-RGD/ONC201联合治疗pHGGs和DMGs的可行性和优越性,但相关结论仍需进一步在临床试验中获得验证。虽然两种药物已经分别用来联合其他策略来增强其疗效,如放疗等。但和其他联合治疗方案相比,Delta-24-RGD/ONC201联合治疗引起的不良事件发生率低,显示其可能具有更高的安全性。

