ATVB 翁建平/徐索文/刘志平团队揭示秋水仙碱预防主动脉夹层的新机制
时间:2025-04-08 12:08:48 热度:37.1℃ 作者:网络
主动脉夹层(Aortic dissection, AD)是一种严重的心血管疾病,其特征是内膜撕裂和随后的主动脉壁分层。目前AD的主要治疗措施包括开放手术修复和血管腔内技术。药物治疗主要侧重于减轻主动脉壁的血液动力学压力,来降低血压和控制心率。虽然目前的技术发展极大提高了AD的生存率,然而,AD的危急重凸显了对新型药物的迫切需求,已上市药物的重新定位有望为AD治疗提供潜在候选药物。AD的发病机制主要涉及血管平滑肌细胞的表型转换、细胞外基质的降解和慢性血管炎症。AD治疗策略,主要涉及如何控制血管平滑肌细胞从收缩状态到合成状态的表型转换,以及分泌基质金属蛋白酶和促炎细胞因子的炎性细胞浸润等方面。
秋水仙碱是一种源自秋水仙的生物碱,是一种获得美国食品和药物管理局批准的抗炎药物,在心血管疾病中已确定的治疗应用(COLCOT、LoDoCo、LoDoCo2研究)。然而,其在调节AD发展或进展方面的潜在作用在很大程度上仍未被探索。
2025年4月3日,中国科学技术大学翁建平、徐索文教授团队联合暨南大学刘志平教授团队在Arteriosclerosis, Thrombosis, and Vascular Biology上发表了题为“Colchicine Inhibits Smooth Muscle Cell Phenotypic Switch and Aortic Dissection in Mice”的研究论文。该研究确证秋水仙碱是治疗AD的潜在药物,证明了其减轻血管炎症和血管平滑肌细胞表型转换等标志性病理过程的能力。这些发现进一步拓展了秋水仙碱作为经典抗炎药物在心血管领域的新价值,为秋水仙碱在临床中重新定位于AD治疗提供了理论基础,其治疗潜力有待临床研究的进一步确认。

首先,为探究秋水仙碱对AD的影响,研究团队使用β-氨基丙腈(BAPN)诱导小鼠AD模型。通过灌胃给予秋水仙碱3周,以评估其对雄性C57BL/6J小鼠AD发病率和死亡率的影响。结果发现,秋水仙碱处理组的小鼠表现出更高的生存率。主动脉大体解剖显示,对照组表现出严重的疾病表型,夹层发生率为80%,而秋水仙碱治疗组显示夹层发生率显著降低,为36%。同时对主动脉进行转录组测序以发现受秋水仙碱调节的基因和信号通路,发现了502个显著上调的基因和1471个显著下调的基因。对这些差异表达基因进行富集分析显示,与免疫系统和信号转导相关的通路显著富集。秋水仙碱处理组小鼠血管中收缩表型相关基因的表达(Myocd、Myh 11、Cnn 1和Acta 2)显著上调,而炎症相关基因(Il 1β、Il 6和Ccl 2)和细胞基质降解基因(Mmp 9)明显减少。

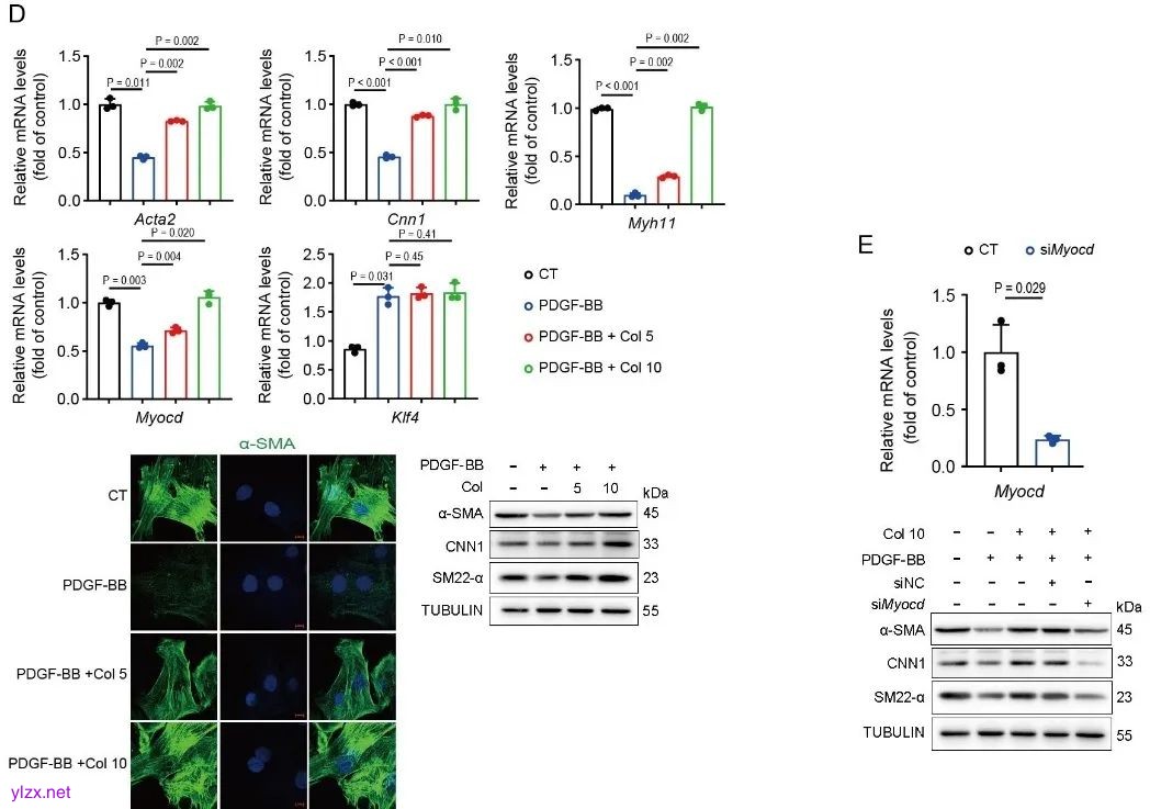
接下来,研究团队使用原代大鼠VSMC进行了体外实验,阐明秋水仙碱介导的VSMC表型转换调节的机制。研究团队证实,秋水仙碱抑制PDGF-BB诱导原代大鼠VSMC表型转换的能力。秋水仙碱在基因水平(包括Acta 2、Cnn 1、Myh 11和Myocd)和蛋白质水平(包括αSMA、CNN 1和 SM 22α)均有效逆转PDGF-BB诱导的VSMC的表型转换。由于MYOCD是一种受秋水仙碱调节的基因(转录组测序),也是血清反应因子SRF(调节VSMC收缩表型的核心转录因子)的共激活因子,研究团队假设秋水仙碱可能会通过调节MYOCD表达来影响下游VSMC收缩分子的表达。使用MYOCD特异性siRNA敲低MYOCD后,秋水仙碱逆转VSMC表型转化的能力丧失,提示MYOCD参与了秋水仙碱逆转平滑肌细胞表型转换的作用。

综上,这项研究表明:秋水仙碱在AD小鼠模型中减轻了血管炎症并抑制VSMC表型转换。从机制上讲,秋水仙碱至少部分通过调节Myocd (VSMC收缩表型的关键调节因子)的表达来逆转VSMC表型转换。
中国科学技术大学附属第一医院心脏大血管外科蒋辉博士、中国科学技术大学与香港城市大学联合培养博士研究生赵亚萍、暨南大学药学院博士研究生金梅为本论文共同第一作者,中国科学技术大学翁建平教授、徐索文教授和暨南大学药学院刘志平教授为共同通讯作者。该工作还得到了香港城市大学黄聿教授、王力教授以及华中科技大学程翔教授给予的重要指导与帮助。
原文链接:
https://www.ahajournals.org/doi/10.1161/ATVBAHA.124.322252

