浙江大学沈颖/周琳/陈炜团队《自然·通讯》:发现小脑调控焦虑的关键神经通路
时间:2025-04-12 12:16:54 热度:37.1℃ 作者:网络
压力会破坏个体的内在平衡,从而增加焦虑、抑郁以及其他精神障碍的风险 。目前关于压力与焦虑的研究主要集中在前脑及其相关区域,例如前额叶皮层、尾状核下部(BNST)、杏仁核、腹侧被盖区(VTA)和海马体,以及它们之间广泛的连接关系。
2025年4月8日,浙江大学医学院和邵逸夫医院的沈颖、周琳、陈炜团队在Nature Communications上发表题为“Dual and plasticity-dependent regulation of cerebello-zona incerta circuits on anxietylike behavior”的论文,证明了小脑核(CN)中的神经元通过长距离谷氨酸能和 GABA 能传递与一部分未定带(ZI)神经元相连接。这两种传递方式都能够编码急性应激。激活或抑制 CN → ZI 通路中的谷氨酸能和 GABA 能传递能够通过依赖于突触前可塑性的机制正向或负向调节焦虑和位置偏好,并且介导了运动诱发的焦虑减轻效应。这项研究支持小脑与情绪之间的密切关系,并表明针对小脑的靶向治疗可能是治疗焦虑的有效方法。

CN通过谷氨酸能和GABA能神经元向ZI投射
团队通过顺行性和逆行性示踪技术揭示了小脑核(CN)到未定带(ZI)的双通路结构。顺行示踪显示,CN的谷氨酸能(vGluT2+)和GABA能(vGat+)神经元分别投射至ZI的谷氨酸能末梢和GABA能轴突。逆行跨突触示踪发现,约30%的GABA能CN神经元(CNGABA)投射至谷氨酸能ZI神经元(ZI-GLUCNGABA),而28%的谷氨酸能CN神经元(CNGLU)投射至GABA能ZI神经元(ZI-GABACNGLU),后者均呈SMI32阳性。实验还排除了ZI到对侧CN的投射。结果表明CN→ZI通路包含谷氨酸能和GABA能的双向交叉投射。

CNGLU→ZI和CNGABA→ZI环路中的单突触连接
团队利用光遗传学结合膜片钳技术探究了CN→ZI通路的突触传递特性。在vGluT2-Cre;Ai14小鼠中,光刺激 CN 谷氨酸能(CNGLU) 轴突末梢未在 ZI-GLU神经元中诱发电流,表明 CNGLU不直接支配 ZI-GLU。然而,在部分 非 ZI-GLU神经元中,光刺激诱发了 TTX 敏感的兴奋性突触后电流(EPSCs),且 4AP可恢复该反应,证明 CNGLU→非 ZI-GLU存在单突触连接。部分非 ZI-GLU神经元无反应,可能未被 CN支配。

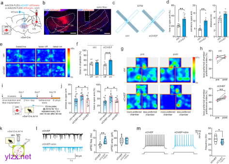
激活 CNGLU→ ZI 通路会引发焦虑和厌恶情绪
团队通过光遗传学和化学遗传学方法探究了CNGLU→ZI通路在焦虑和厌恶行为中的作用。在vGluT2-Cre小鼠中,光刺激 ZI 内的 CNGLU 轴突末梢 导致高架十字迷宫(EPM)进入开放臂次数减少,停留时间缩短,但不影响运动能力。旷场测试(OFT)中心区域探索减少,但运动参数(速度、距离等)无变化。实时位置偏好(RTPP)小鼠显著回避光刺激室,表明短期厌恶效应。条件位置偏好(CPP)经光刺激训练后,小鼠减少对偏好室的停留,表明条件性厌恶。利用 hM3Dq-CNO 系统选择性激活 CNGLU→ZI 通路,结果与光遗传学一致。膜片钳记录显示,光刺激增加 ZI-GABACNGLU 神经元的 sEPSCs 频率,但不改变幅度,提示突触前释放增强。配对脉冲比率(PPR)降低,表明突触前长时程增强(LTPPreGLU)。突触后神经元兴奋性增强(ISI 缩短),支持该通路在焦虑和厌恶中的关键作用。因此,CNGLU→ZI通路的激活通过突触前 LTP 和突触后兴奋性增强,促进焦虑和厌恶行为,但不影响运动功能。后续结果提示,抑制 CNGLU → ZI 通路可减轻焦虑情绪。

CNGABA→ZI通路的激活可减轻焦虑和厌恶情绪
在 vGat-Cre 小鼠中,光刺激 ZI 内的 CNGABA 轴突末梢导致高架十字迷宫(EPM)进入开放臂次数增加,停留时间延长,但不影响运动能力。开放场测试(OFT)中中心区域探索行为无显著变化,提示抗焦虑作用较弱。实时位置偏好(RTPP)实验中小鼠偏好光刺激室(停留时间 >60%)。条件位置偏好(CPP)经光刺激训练后,小鼠增加对刺激室的偏好,进一步支持其正向调控作用。在焦虑小鼠中,激活 CNGABA→ZI 通路可增加 OFT 中心区域探索和EPM 开放臂停留时间,缓解焦虑样行为,但不影响运动功能。
膜片钳记录显示,光刺激增加 ZI-GLUCNGABA 神经元的 sIPSCs 频率,提示突触前 GABA 释放增强。配对脉冲比率(PPR)降低,表明突触前 GABA 能长时程增强(LTPPreGABA)。突触后神经元兴奋性降低(放电减弱),支持该通路的抑制性调控作用。连续 7 天高频光刺激 CNGABA→ZI 通路可稳定增强抗焦虑作用,与 CNGLU→ZI 的促焦虑效应相反。因此,CNGABA→ZI 通路的激活通过 LTPPreGABA 增强 GABA 释放,抑制下游神经元,产生抗焦虑样效应。

CN→ZI神经回路介导了运动诱发的焦虑减轻效应
野生型小鼠经过4天转轮运动训练后,在高架十字迷宫测试中表现出进入开放臂次数增加和停留时间延长,而运动能力不受影响,这一结果证实运动能有效缓解焦虑样行为。在vGluT2-Cre小鼠中,化学遗传学激活CNGLU→ZI通路可显著减弱运动诱导的抗焦虑效应。运动训练组与对照组相比,开放臂探索时间减少约40%,提示谷氨酸能通路参与运动抗焦虑效应的负向调控。在vGat-Cre小鼠中,抑制CNGABA→ZI通路同样减弱运动抗焦虑效果,化学抑制组开放臂探索时间较单纯运动组减少35%,表明GABA能通路对运动抗焦虑起正向调控作用。运动训练可增强CN→ZI通路的总体输出强度,全环路化学遗传学抑制导致更强的抗焦虑效果,提示运动可能通过平衡谷氨酸能和GABA能通路的活性来调控焦虑。

【总结】

临床观察已确认了小脑认知情感综合征表现为多种非运动性功能障碍,例如社交障碍和焦虑。越来越多的证据表明,小脑与大脑之间的环路存在相互的单突触或多突触连接,从而形成了小脑连接组的概念。团队的工作证明了小脑核(CN)中的神经元通过长距离谷氨酸能和 GABA 能传递与一部分区间不定区(ZI)神经元相连接,这两种传递方式都能够编码急性应激。此外,激活或抑制 CN → ZI 通路中的谷氨酸能和 GABA 能传递能够通过依赖于突触前可塑性的机制正向或负向调节焦虑和位置偏好,并且能够通过运动诱导的缓解焦虑来介导。研究结果支持小脑与情绪过程之间的密切关系,并表明针对小脑输出的靶向治疗可能是治疗焦虑的有效方法。
赵悦、吴金涛和冯佳斌博士是本项工作的共同第一作者。广州医科大学的刘军教授也是本文的共同通讯作者。本项研究得到了科技部中国脑计划STI2030项目(2021ZD0204000)和首席科学家东南大学谢维教授的大力支持。
原文链接:
https://www.nature.com/articles/s41467-025-58727-0

