Adv Sci 浙江大学医学院蔡哲钧、刘震杰教授联合武汉协和医院李飞教授揭示IRF8在腹主动脉瘤发生发展中的作用及机制
时间:2025-04-09 12:08:31 热度:37.1℃ 作者:网络
腹主动脉瘤(AAA)是指腹主动脉肾下段出现局部、永久性的扩张,常表现为无症状或仅伴随非特异性腹部不适。AAA的病理特征主要包括细胞外基质的蛋白水解性降解、血管平滑肌细胞凋亡、免疫细胞向外膜浸润,以及主动脉壁内氧化应激水平升高。目前治疗AAA的方法主要包括腔内动脉瘤修复术和紧急外科手术干预,推荐用于动脉直径显著扩大(直径大于55 mm)、伴有症状或已破裂的动脉瘤患者。然而,对于尚未达到手术标准的患者,目前缺乏有效的药物治疗手段。
2025年4月4日,浙江大学医学院蔡哲钧教授团队和刘震杰教授团队、华中科技大学附属协和医院李飞教授团队合作在Advanced Science杂志发表了题为“IRF8 Drives Conventional Type 1 Dendritic Cell Differentiation and CD8+ T Cell Activation to Aggravate Abdominal Aortic Aneurysm Development”的文章,发现在人类和小鼠模型AAA组织样本中存在大量DC细胞浸润,并且DC特异性过表达Irf8或敲除能够显著改变弹性蛋白酶诱导的动脉瘤扩张。IRF8的激活可促进cDC1分化,进而募集CD8+ T细胞参与主动脉壁的破坏,推动AAA的形成。

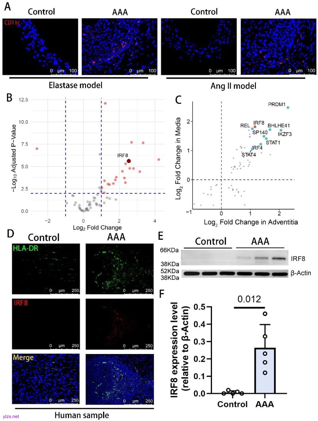
起初,研究团队观察到弹性蛋白酶诱导小鼠14天后主动脉内膜和外膜层中CD11c+细胞的数量显著增加。研究团队分析了AAA患者主动脉组织的转录组测序数据,并鉴定出干扰素调节因子8 (IRF8)为显著变化最为明显的基因之一。ImmGen数据库对这些差异表达转录因子的分析进一步证实,IRF8在树突状细胞谱系中特异性富集,提示IRF8可能介导DC细胞对AAA的促扩张作用。

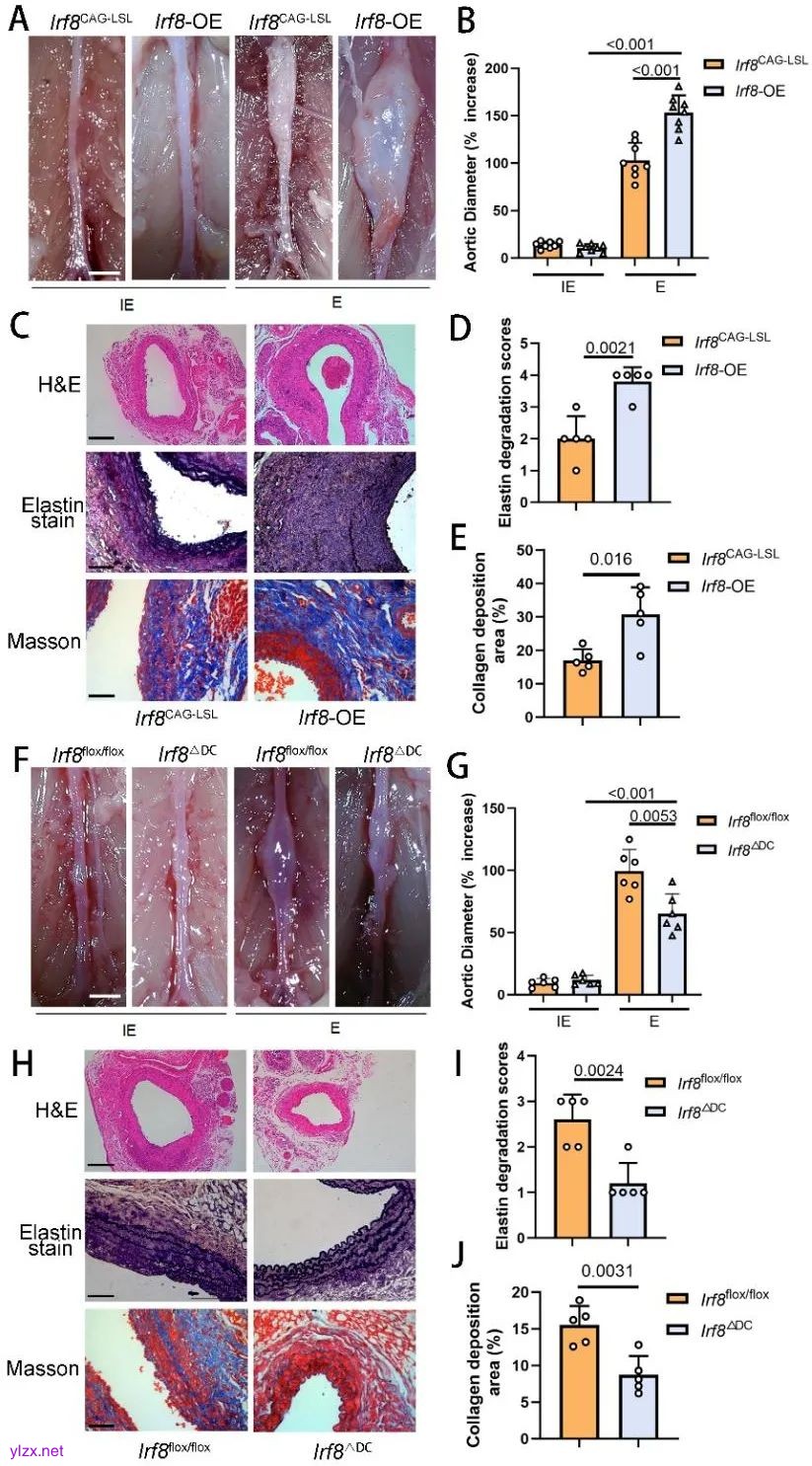
鉴于在人类和小鼠AAA样本中均观察到IRF8的表达上调,研究团队构建了Irf8CAG-LSLItgaxCre小鼠(Irf8-OE),发现该组AAA的扩张程度显著高于对照组。病理检查结果显示,与健康腹主动脉相比,Irf8-OE组表现出明显扩张的主动脉腔、破坏的多层弹性蛋白结构以及增加的胶原沉积。此外,IRF8的缺失(Irf8flox/floxItgaxCre小鼠,Irf8ΔDC)显著抑制了AAA的扩张,病变区域病理变化轻微,几乎无明显炎症细胞浸润和胶原沉积。

IRF8对于cDC1亚群的分化成熟起着至关重要的作用。鉴于cDC1在免疫反应中的主要作用是向CD8+ T细胞呈递抗原,研究团队进一步探讨了CD8+ T细胞在AAA进展中的作用。在Irf8-OE小鼠体内,成熟CD8+ T细胞显著增加。相反地,Irf8ΔDC小鼠则表现为成熟CD8+ T细胞数量的明显减少。随后,研究团队使用了Clec9a-/-小鼠,发现这些小鼠表现出类似于Irf8ΔDC小鼠的动脉瘤扩张减轻的特征。此外,腹腔注射CLEC9A中和抗体能够有效缓解弹性蛋白酶诱导的AAA扩张,其效果显著优于对照IgG组。

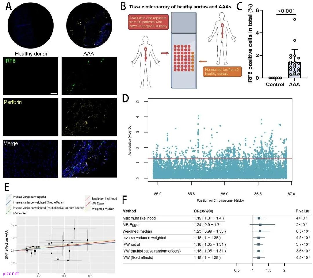
随后,研究团队通过多重免疫组织化学方法,检测到人主动脉组织芯片中IRF8表达水平在AAA组织中显著升高。来自UK Biobank的泛人群GWAS数据分析显示,IRF8基因位点的多个变异与AAA发生呈显著相关。

综上所述,IRF8通过促进cDC1细胞的分化以及激活CD8+ T细胞,导致主动脉壁的破坏,在AAA的发生发展中起着关键作用。这些发现加深了我们对AAA免疫病理机制的理解,并提示针对IRF8介导的免疫应答途径可能成为治疗AAA的潜在策略。

浙江大学医学院蔡哲钧教授、刘震杰教授与华中科技大学附属协和医院李飞教授为本文共同通讯作者,浙江大学医学院袁振博士、舒莉硕士与华中科技大学附属协和医院郑一聃博士为本文共同第一作者。该研究工作得到了国家自然科学基金的资助。
原文链接:
https://advanced.onlinelibrary.wiley.com/doi/10.1002/advs.202416238

