Theranostics 南京医科大学第二附属医院周祥教授团队首次发现环状RNA CHACR参与调控心肌肥厚
时间:2025-05-10 12:09:24 热度:37.1℃ 作者:网络
心肌肥厚是心脏对压力负荷增加的代偿性反应,主要表现为心肌细胞增大和间质纤维化,最终可导致心室重构和心力衰竭。环状RNA (circRNA)是一类新型非编码RNA分子,在多种心血管疾病的发生和发展中具有重要的调控作用。深入研究circRNA在病理性心肌肥厚中的致病机制,能够为心肌肥厚的靶向治疗提供新思路,从而降低心血管疾病的死亡率。
近期,南京医科大学第二附属医院周祥教授团队在著名生物医学期刊Theranostics发表题为“Circular RNA CHACR is involved in the pathogenesis of cardiac hypertrophy”的研究论文。该团队在国际上首次发现一种与心肌肥厚发病相关的circRNA,并将其命名为CHACR。研究揭示了CHACR通过调节肉碱棕榈酰转移酶1b (CPT1b)减轻心肌肥厚的全新机制,同时证明了CHACR作为病理性心肌肥厚的潜在治疗靶点。

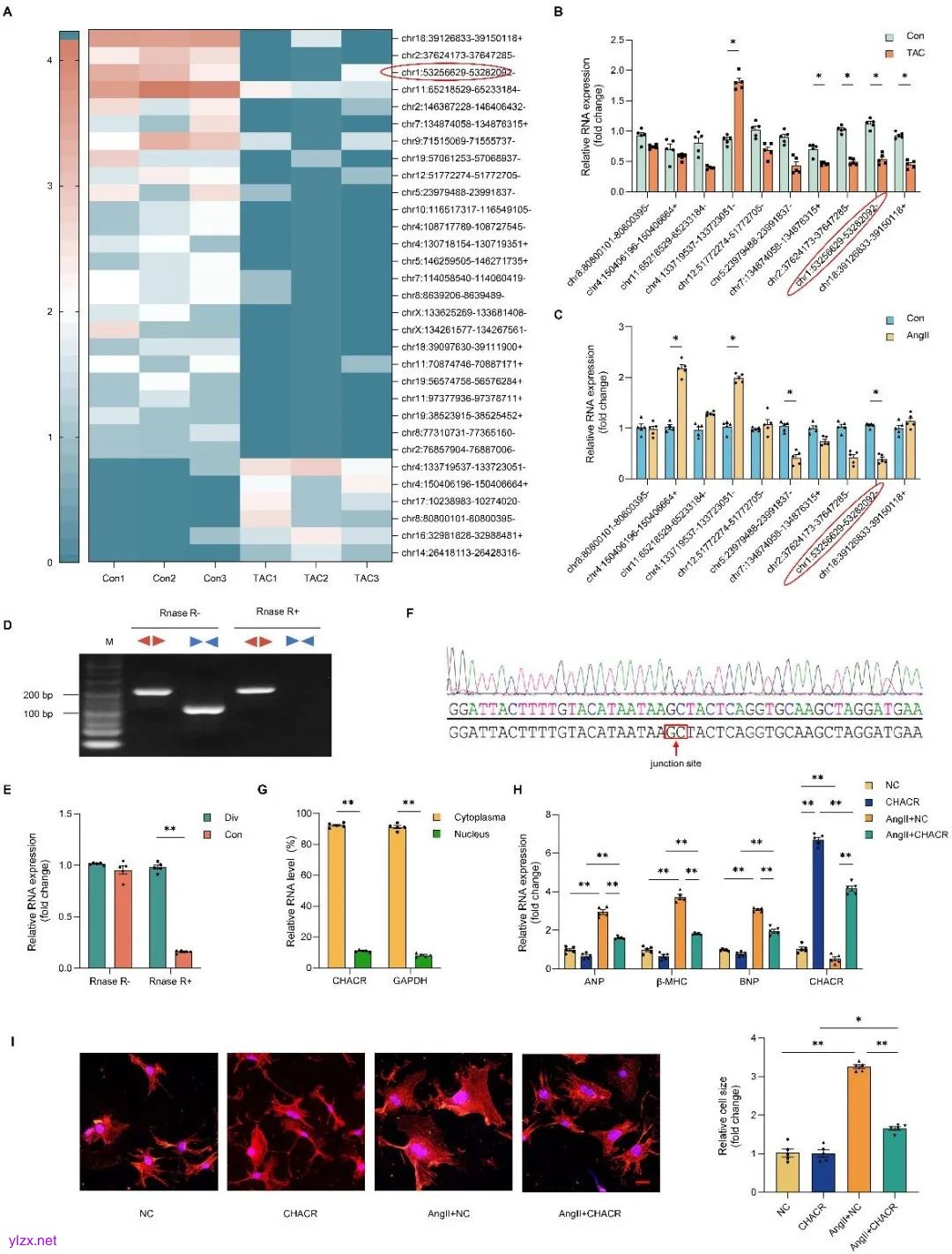
该团队采用主动脉弓缩窄术建立心肌肥厚小鼠模型,通过高通量测序筛选出circRNA chr1: 53256629-53282092-,并将其命名为CHACR。该circRNA位于小鼠1号染色体上,与人源circRNA hsa_circ_0001083类似,在小鼠肥厚心脏组织中表达显著下调。进一步研究表明,CHACR能够减轻血管紧张素II (Ang II)诱导的心肌细胞肥大,主要表现为细胞表面积减小以及ANP、β-MHC、BNP的mRNA水平降低。

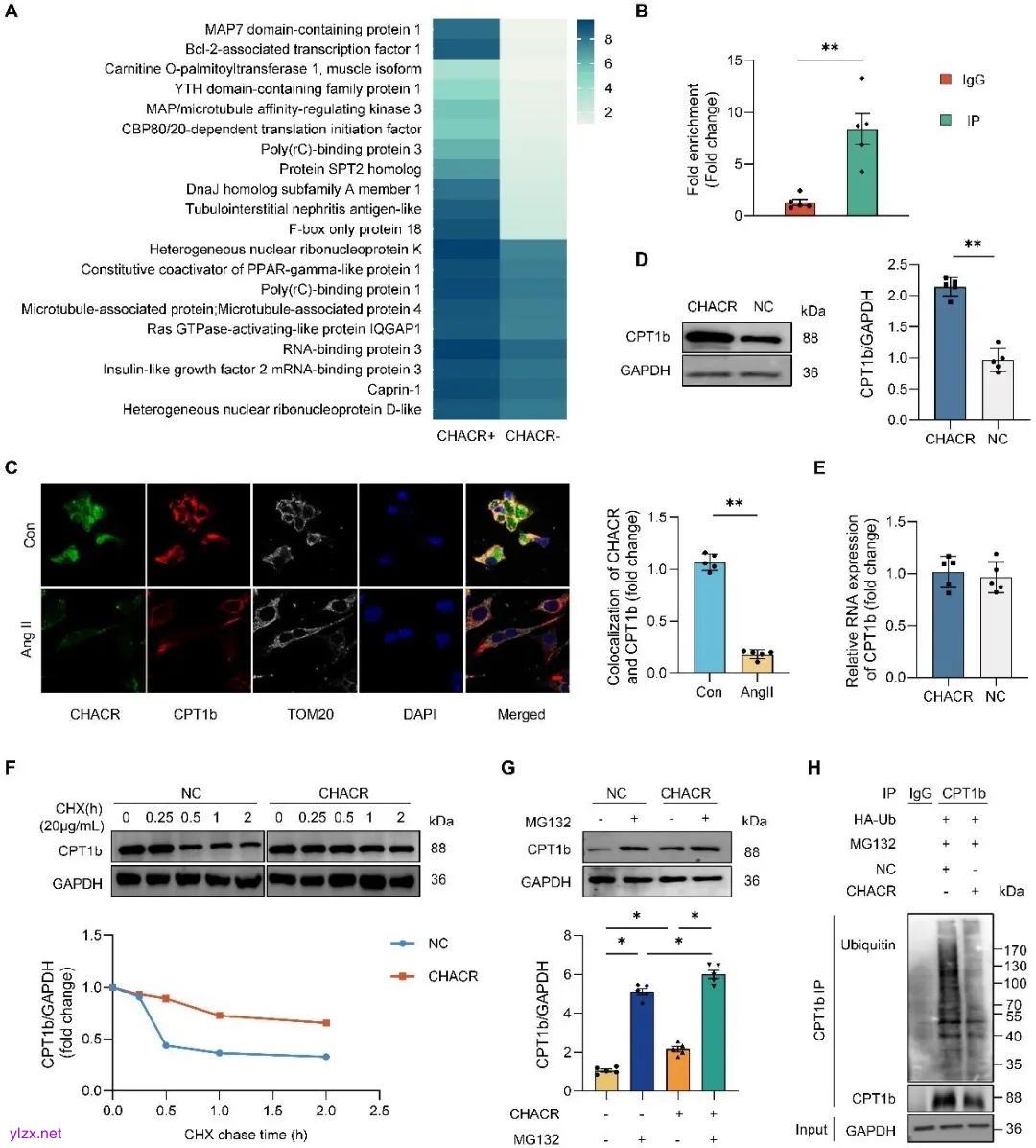
RNA pull down实验和质谱分析结果表明,CPT1b在CHACR+组中特异性富集。RNA免疫沉淀和荧光原位杂交实验证实,CHACR能与CPT1b结合,且在Ang II处理后两者结合降低。过表达CHACR升高CPT1b蛋白而非mRNA水平,CHACR降低了CPT1b蛋白的泛素化水平,通过抑制泛素-蛋白酶体途径保护CPT1b免受降解,从而增加其在心肌细胞中的表达。

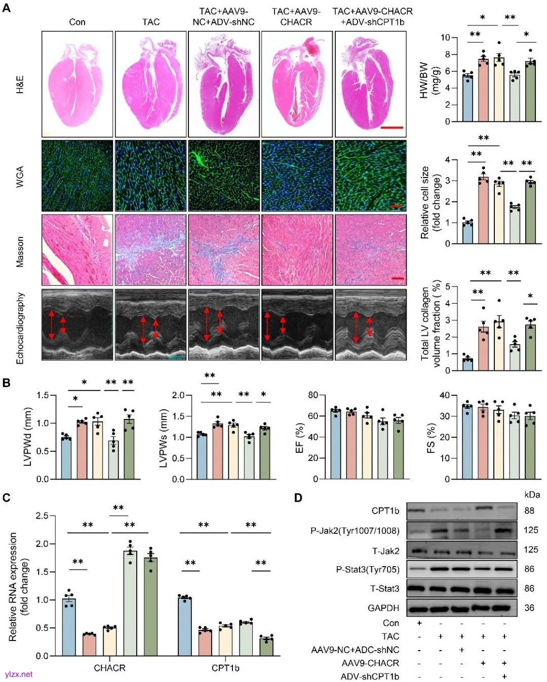
然后,研究者进一步揭示了CPT1b促进心肌肥厚的分子机制。CHACR通过调节CPT1b表达降低心肌细胞中的左旋肉碱水平,抑制Jak2/Stat3信号通路,从而减轻心肌细胞肥大。动物实验结果证实,CHACR通过促进CPT1b表达调控Jak2/Stat3信号通路,从而减轻病理性心肌肥厚和心肌纤维化。

综上所述,环状RNA CHACR通过泛素化途径上调CPT1b表达,后者通过左旋肉碱调节Jak2/Stat3信号通路,从而加重病理性心肌肥厚。该研究揭示了CHACR调控心肌肥厚的分子机制,为心血管疾病的靶向治疗指明了方向。

南京医科大学第二附属医院周祥教授为该论文的通讯作者,苏州大学附属第二医院陈丽莉、王文静以及南京医科大学第二附属医院赵诣恒为该论文的共同第一作者。该研究得到国家自然科学基金(82100251)的资助。
原文链接:
https://www.thno.org/v15p3627.htm

