论文解读| Zhou Fu/Danyi Peng/Lin Zou教授团队揭示S1pr3通过调节巨噬细胞M2极化促进肺纤维化的机制
时间:2025-05-07 12:09:16 热度:37.1℃ 作者:网络
肺纤维化是一种以细胞外基质过度积累为特征的疾病,导致肺部结构破坏和肺功能下降,最终可能引发呼吸衰竭和死亡。尽管近年来出现了新的有效药物,但肺纤维化的发病率和死亡率仍在上升,其发病机制尚未完全明确。早期炎症事件可能触发异常修复过程,进而导致纤维化。调控M2型巨噬细胞群体被认为是一种有前景的治疗策略;然而,识别调节其极化的机制至关重要。
重庆医科大学的Zhou Fu/Danyi Peng/Lin Zou教授团队在本刊发表了题为“Inhibition of sphingosine 1-phosphate receptor 3 ameliorates bleomycin-induced pulmonary fibrosis by suppressing macrophage M2 polarization”的研究论文,揭示了S1pr3在博莱霉素诱导的肺纤维化中的作用机制,并提出了S1pr3抑制剂作为潜在治疗靶点的可能性。
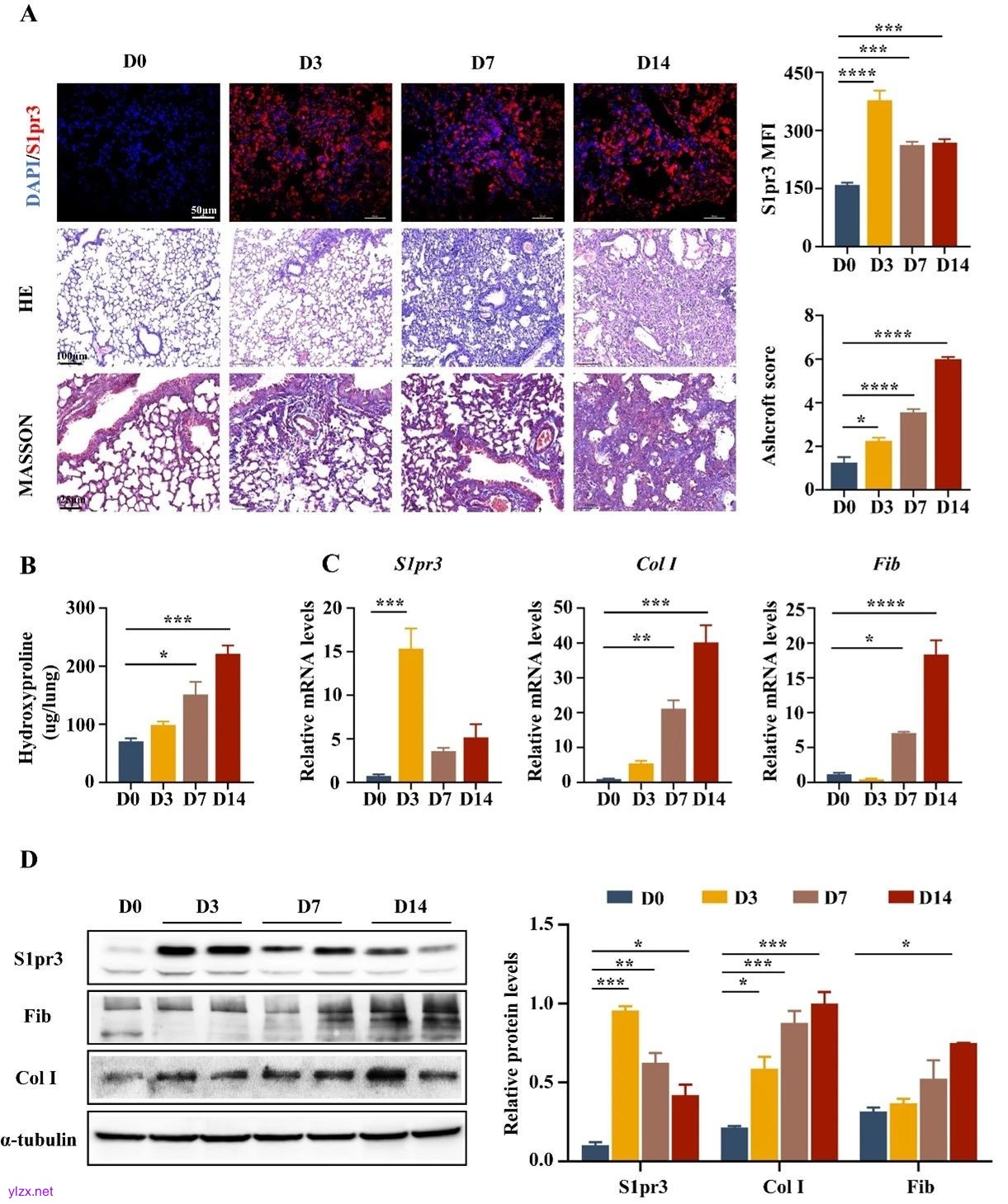
1 博莱霉素诱导的肺纤维化模型中S1pr3的表达变化
研究团队在小鼠中建立了博莱霉素诱导的肺纤维化模型,发现博莱霉素在纤维化的早期阶段显著上调了S1pr3的表达,同时纤维化标志物胶原蛋白I和纤维连接蛋白的表达也相应增加。在小鼠肺纤维化组织中,巨噬细胞中S1pr3的表达显著更高。S1pr3的过表达促进了博莱霉素诱导的肺纤维化中的M2型巨噬细胞极化(图1)。

图1 分析博莱霉素诱导的小鼠肺纤维化中S1pr3的表达情况(原文中Figure 1)
2 髓系细胞特异性S1pr3基因敲除对肺纤维化的影响
研究团队利用髓系细胞特异性的S1pr3基因敲除小鼠模型(S1pr3-CKO)及其同窝对照小鼠(S1pr3-C),发现巨噬细胞中特异性敲除S1pr3可显著改善小鼠的博莱霉素诱导的肺损伤和纤维化。S1pr3通过影响M2型巨噬细胞向肺部的浸润来调节肺纤维化的进展(图2)。

图2 在巨噬细胞中条件性敲除S1pr3可抑制小鼠博莱霉素诱导的肺纤维化(原文中Figure 3)
3 S1pr3抑制剂对博莱霉素诱导的肺纤维化的保护作用
研究团队进一步测试了两种S1pr3特异性抑制剂(CAY10444和TY52156)对博莱霉素诱导的肺纤维化的治疗效果。结果显示,这两种抑制剂均能显著减轻肺纤维化,降低肺组织中羟脯氨酸水平和纤维化标志物的表达。此外,抑制剂处理的小鼠肺组织中M2型巨噬细胞的浸润显著减少,且PI3K/Akt-Stat3信号通路的激活受到抑制(图3)。

图3 S1pr3抑制剂可保护小鼠免受博莱霉素诱导的肺损伤和纤维化(原文中Figure 5)
总之,本研究揭示了S1pr3在博莱霉素诱导的肺纤维化中的重要作用,通过调节巨噬细胞M2极化及其下游PI3K/Akt-Stat3信号通路促进纤维化的发展。S1pr3抑制剂在动物模型中显示出良好的治疗效果,为肺纤维化的治疗提供了新的潜在靶点。
文章来源
免费全文下载链接:
https://www.sciencedirect.com/science/article/pii/S2352304224000412
引用这篇文章:
Qiu H, Liu J, You J, et al. Inhibition of sphingosine 1-phosphate receptor 3 ameliorates bleomycin-induced pulmonary fibrosis by suppressing macrophage M2 polarization. Genes Dis. 2025;12(3):101244.

