论文解读/Sun X/ Cui H教授团队揭示HMGN2通过调控CDC20表达促进胶质母细胞瘤增殖的分子机制
时间:2025-05-06 23:17:08 热度:37.1℃ 作者:网络
胶质瘤是成人中最常见的原发性恶性颅内肿瘤,其中胶质母细胞瘤恶性程度最高,预后极差。尽管近年来在诊断和治疗方面取得了一定进展,但患者的生存率仍然很低。表观遗传异常在多种癌症的发生和进展中起关键作用,其中组蛋白修饰通过调节基因转录、染色质重塑和核结构影响癌症的发展。HMGN2通过组蛋白修饰参与基因的表观遗传调控,并在胶质瘤与正常组织之间表现出显著的差异表达,但其在胶质瘤中的作用及其机制尚不清楚。
重庆医科大学的Xiaochuan Sun教授团队联合西南大学的Hongjuan Cui教授团队在本刊发表了题为“HMGN2 accelerates the proliferation and cell cycle progression of glioblastoma by regulating CDC20 expression”的研究论文。该研究揭示了HMGN2通过调控CDC20表达促进胶质母细胞瘤增殖的分子机制,为胶质瘤的治疗提供了新的靶点。
1、HMGN2在胶质瘤中的表达与预后相关
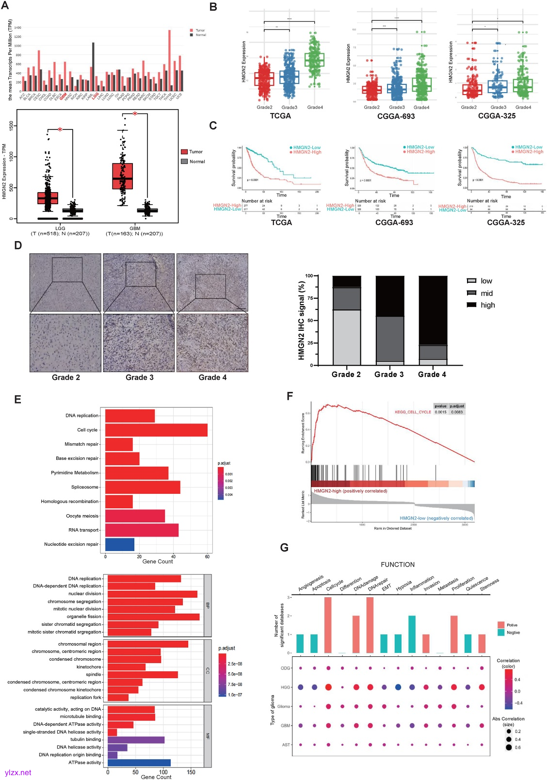
研究人员通过生物信息学分析发现,HMGN2在胶质瘤中的表达水平显著上调。进一步利用TCGA和CGGA数据集进行验证,证实HMGN2的表达与胶质瘤的恶性程度呈正相关,高级别胶质瘤表现出最明显的上调。基于mRNA测序数据集的分析结果表明,HMGN2与细胞周期调控之间存在关联(图1)。

图1 HMGN2高表达与胶质瘤患者的不良预后相关(原文中Figure 1)
2、下调HMGN2抑制LN229和U-87 MG细胞的增殖
研究人员构建了HMGN2敲低细胞系,并通过CCK8、EdU、集落形成和细胞周期分析发现,下调HMGN2显著抑制了胶质瘤细胞的增殖能力,并导致细胞周期阻滞在G1期。体内实验也证实,HMGN2的敲低抑制了肿瘤生长并延长了小鼠的生存时间。
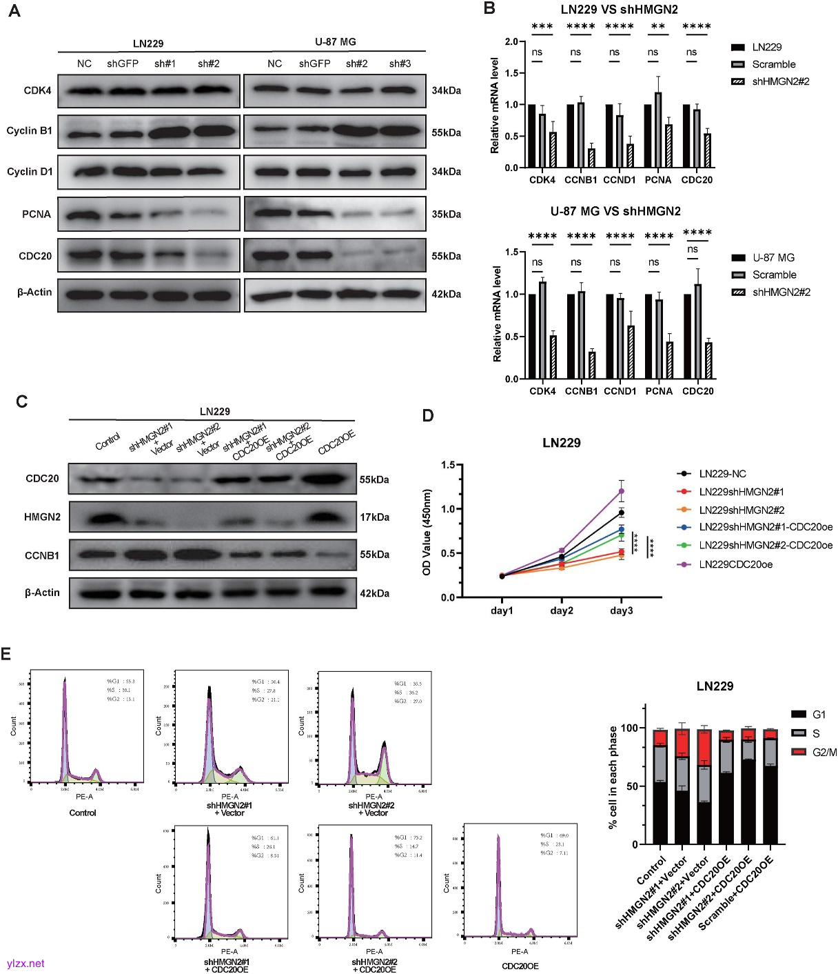
3、HMGN2通过CDC20调控胶质瘤细胞增殖
通过转录组测序分析,研究团队发现HMGN2敲低后,CDC20的表达显著下降,而CDC20的过表达则部分逆转了HMGN2敲低对细胞增殖和细胞周期的抑制作用。这表明CDC20是HMGN2调控胶质瘤细胞增殖的关键靶点(图2)。

图2 HMGN2通过CDC20调控细胞周期促进胶质母细胞瘤的增殖(原文中Figure 5)
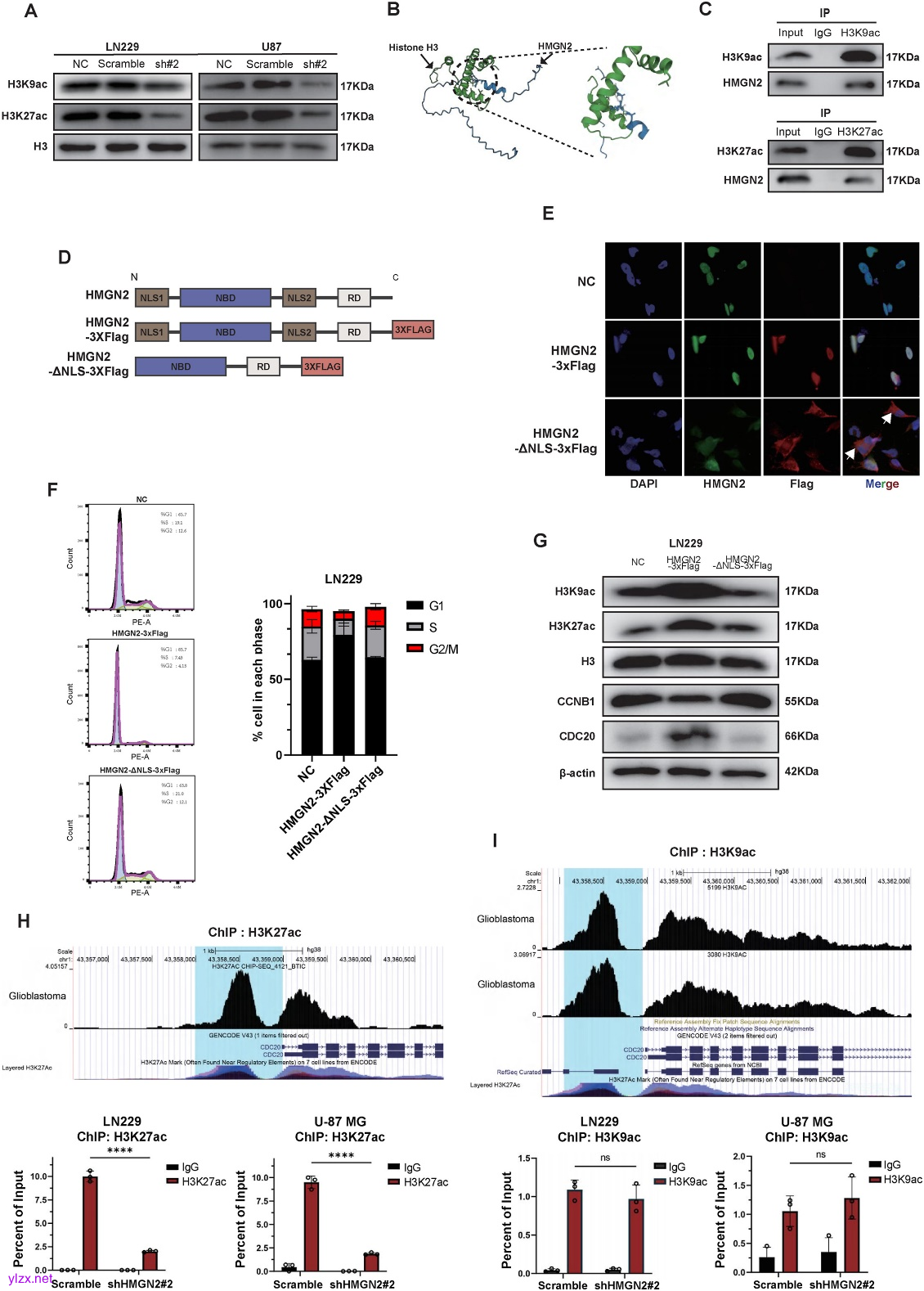
4、靶向治疗的局限性HMGN2调控CDC20的分子机制
研究发现,HMGN2能够与组蛋白H3结合,并调控H3K27和H3K9的乙酰化水平(Fig. 6A-C)。通过染色质免疫沉淀(ChIP)实验,研究团队证实HMGN2通过增加CDC20启动子区域H3K27的乙酰化水平来增强CDC20的转录活性。此外,研究还发现HMGN2的核定位信号(NLS)对其功能至关重要,NLS缺失的HMGN2无法调控CDC20的表达和细胞周期进程(图3)。

图3 HMGN2调控CDC20的机制(原文中Figure 6)
5、分子机制CDC20在胶质瘤中的表达与预后相关
研究团队进一步分析了CDC20在胶质瘤中的表达情况,发现CDC20在高级别胶质瘤中的表达显著高于低级别胶质瘤。生存分析显示,CDC20高表达与胶质瘤患者的不良预后显著相关。免疫组化结果也证实,CDC20在胶质瘤组织中的高表达与肿瘤恶性程度呈正相关。
综上所述,该研究揭示了HMGN2通过调控CDC20表达促进胶质母细胞瘤增殖的分子机制。HMGN2通过结合组蛋白并调控H3K27的乙酰化水平,增强CDC20的转录活性,从而促进胶质瘤细胞的增殖和细胞周期进程。此外,研究还发现HMGN2和CDC20的高表达与胶质瘤患者的不良预后显著相关,提示它们可作为胶质瘤预后和治疗的潜在生物标志物。
文章来源
免费全文下载链接:
https://www.sciencedirect.com/science/article/pii/S2352304224002307
引用这篇文章:
Zhong J, Shi S, Peng W, Cui H, Sun X. HMGN2 accelerates the proliferation and cell cycle progression of glioblastoma by regulating CDC20 expression. Genes Dis. 2025;12(3):101433.

