Circ Res 海军军医大学长海医院李攀教授团队发现增强子LncRNA-ITGA2调控血管损伤后重构的新机制
时间:2025-05-06 23:16:06 热度:37.1℃ 作者:网络
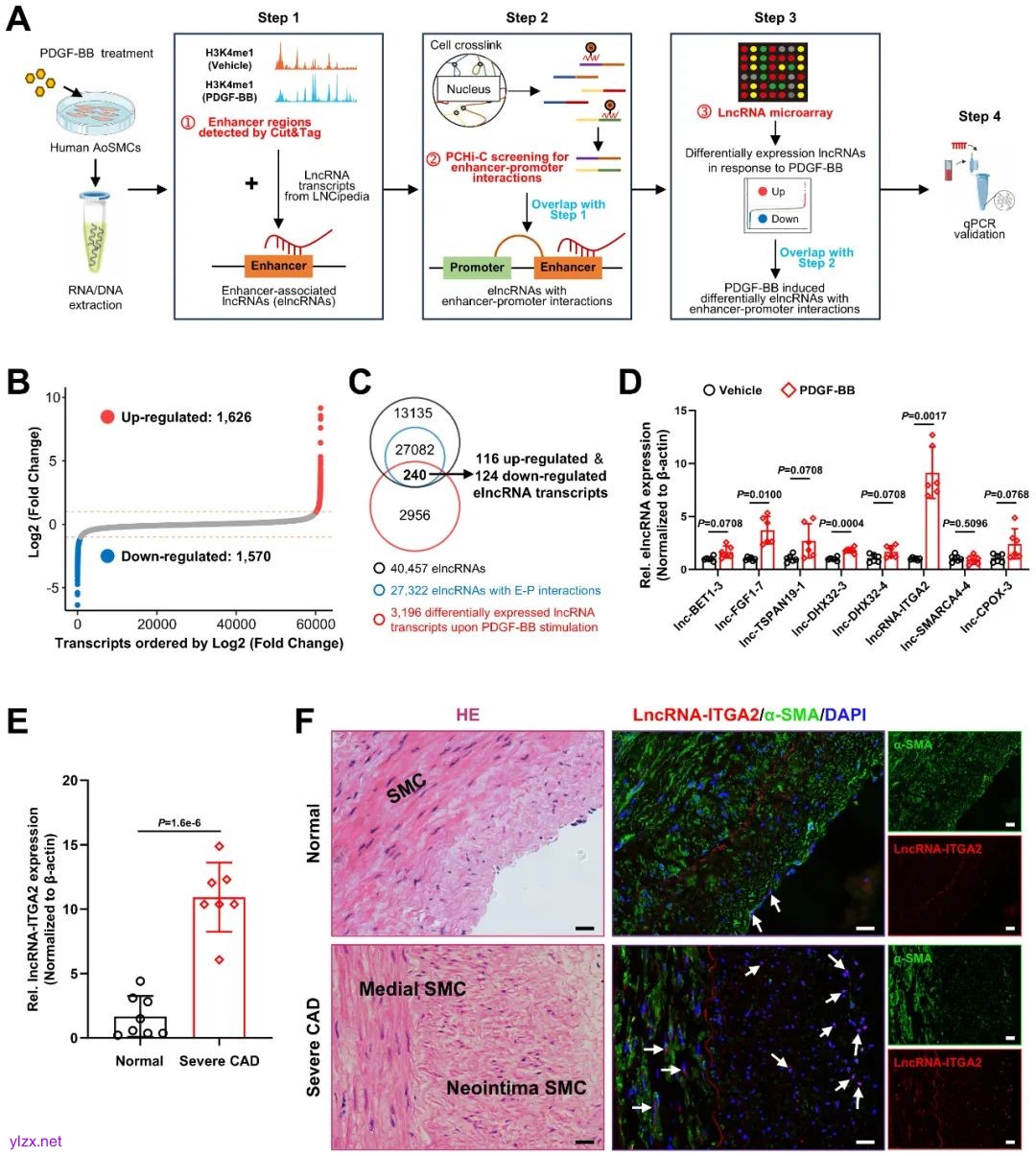
血管平滑肌细胞(VSMC)过度增殖与细胞外基质(ECM)沉积是动脉粥样硬化、支架植入术后再狭窄等血管增殖性疾病的核心病理特征。VSMC位于动脉中膜,通常处于静息状态,对体液、神经及机械刺激反应微弱;但在损伤刺激(如生长因子PDGF-BB、细胞因子及ECM成分)下,VSMC可发生表型转换,获得增殖、迁移及ECM分泌能力,推动血管壁重构。既往研究表明,增强子相关的长链非编码RNA (elncRNAs)在调节基因表达和细胞命运方面起着至关重要的作用。然而,参与VSMC功能障碍的特异性elncRNAs及其调控机制仍然知之甚少。
2025年5月5日,海军军医大学长海医院心血管内科李攀副教授团队联合基础医学院组织胚胎教研室蒋俊锋副教授、转化医学研究中心/上海市细胞工程重点实验室王越教授在国际学术期刊Circulation Research上以Research Article形式发表了题为“Enhancer-associated LncRNA-ITGA2 promotes vascular remodeling through ITGA2”的研究成果,揭示了增强子相关长链非编码RNA (lncRNA-ITGA2)通过三维基因组调控促进血管增殖性疾病(如动脉粥样硬化、支架内再狭窄)的新机制,为临床治疗提供全新靶点。

首先,研究者通过多重组学策略(CUT&Tag、PCHi-C测序及lncRNA芯片)筛选出PDGF-BB刺激下VSMC高表达的增强子相关长链非编码RNA (lncRNA-ITGA2),并验证其临床意义。RNA FISH与qPCR证实,lncRNA-ITGA2在冠心病患者冠脉组织中高表达,且与血管狭窄程度正相关,可作为疾病早期预警标志物;阻断lncRNA-ITGA2功能可能成为抑制血管增殖性疾病的新策略,弥补传统PDGF通路抑制剂的局限性。

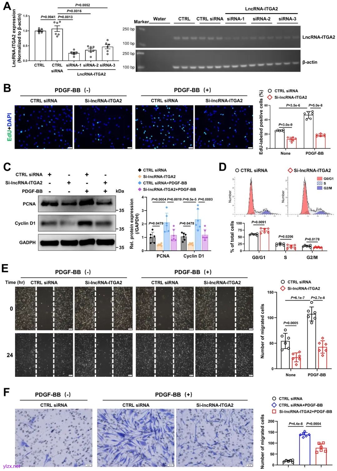
接着,后续体外功能实验证明,lncRNA-ITGA2可以显著促进血管平滑肌细胞的增殖、迁移、加速细胞周期进程。

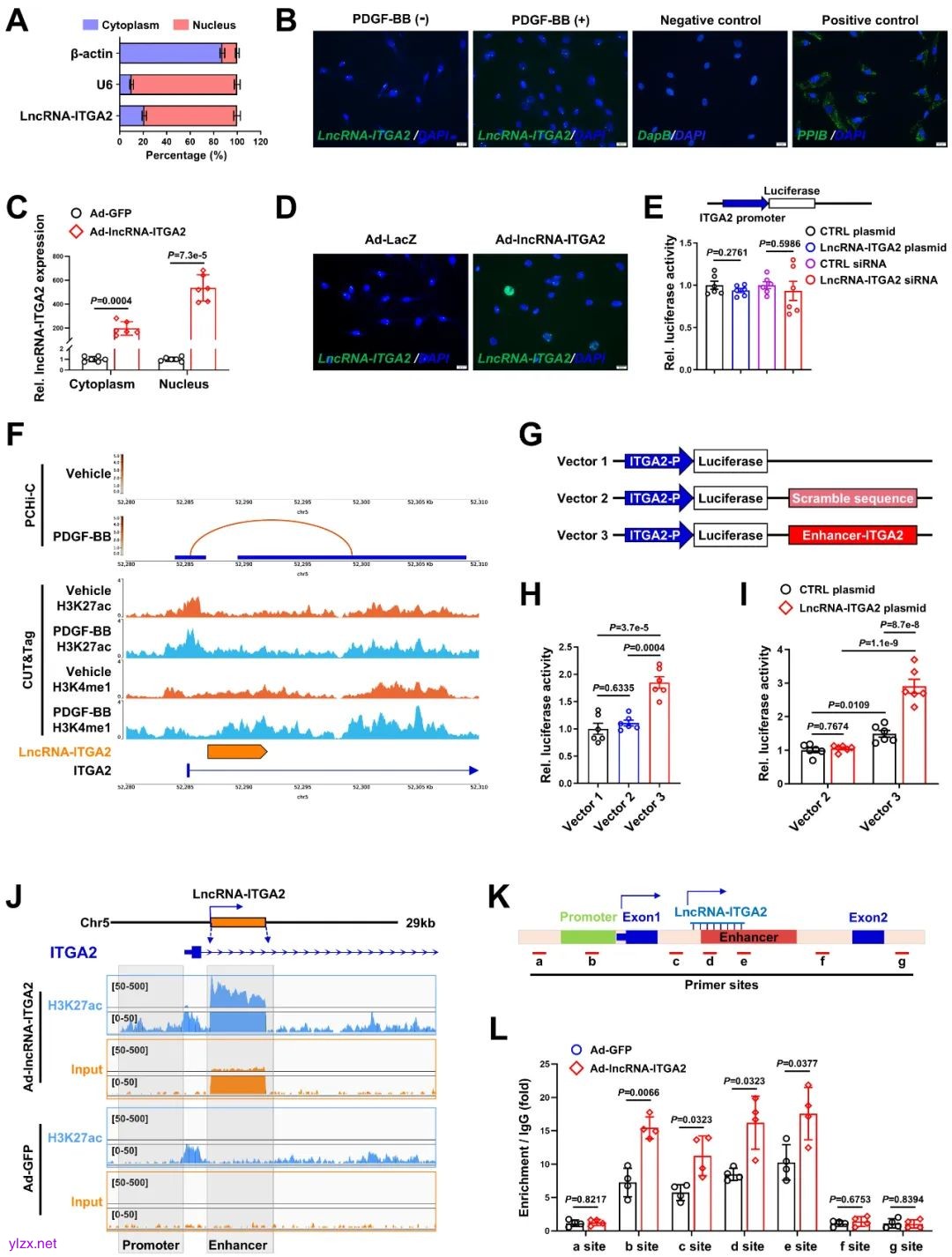
然后,研究者探索了lncRNA-ITGA2促进VSMC增殖和迁移的机制。联合应用PCHi-C、CUT&Tag、ChIRP、RIP、ChIP和CRISPR-Cas9等实验手段,发现lncRNA-ITGA2通过招募转录因子NONO,介导整合素α2 (ITGA2)基因增强子和启动子的三维空间互作,形成染色质环化结构,显著上调ITGA2表达,揭示增强子相关的非编码RNA调控基因转录的新范式。

综上所述,该研究证实LncRNA-ITGA2为一种新型的增强子相关非编码RNA。它能够促进其宿主基因整合素ITGA2的增强子与启动子之间的相互作用,进而导致ITGA2的转录活性增加,最终促进VSMC的增殖与迁移。这些重要发现提示,LncRNA-ITGA2在血管重塑进程中可能扮演着关键角色,有望成为开发新型治疗策略的潜在靶点。

海军军医大学长海医院心内科李攀副教授、基础医学院组织胚胎教研室蒋俊锋副教授、转化医学研究中心王越教授为本文的共同通讯作者,郭显博士、侯攀博士、张莎硕士、徐强博士为本文的共同第一作者,该研究获得了国家自然科学基金项目、上海市启明星项目等基金的支持。
原文链接:
https://www.ahajournals.org/doi/full/10.1161/CIRCRESAHA.124.325443

