Circ Res 重庆医科大学附属儿童医院童超团队揭示胎盘滋养细胞外泌体来源Neprilysin触发子痫前期高血压的分子机制
时间:2025-05-03 12:08:42 热度:37.1℃ 作者:网络
子痫前期(Preeclampsia, PE)又称妊高症,以妊娠中晚期新发高血压、蛋白尿及多器官功能障碍为特征,导致每年全球约7万孕产妇死亡,但其病因长期不明。传统理论认为,胎盘缺血释放的致病因子是触发母体症状的核心,然而这些因子的具体身份及其作用机制始终是未解之谜。
2025年4月30日,重庆医科大学附属儿童医院童超团队在Circulation Research杂志在线发表了题为“Overload of Neprilysin in Placental Extracellular Vesicles Disrupts CNP-NPRB-Mediated Communication between Vascular Endothelial and Smooth Muscle Cells: A Trigger for Symptoms of Preeclampsia”的研究长文,首次揭示了胎盘外泌体中过量中性内肽酶(NEP)通过干扰C型利钠肽(CNP)信号通路引发子痫前期(PE)的关键机制。这一发现为理解子痫前期这一妊娠特有综合征的发病机制提供了重要突破。该研究通过系统性实验证明,胎盘合体滋养层细胞分泌的外泌体(PL-EVs)在子痫前期中扮演“分子信使”角色,其携带的过量NEP通过破坏内皮细胞与平滑肌细胞间的CNP-NPRB信号传导,直接导致血管舒张功能障碍和临床症状。

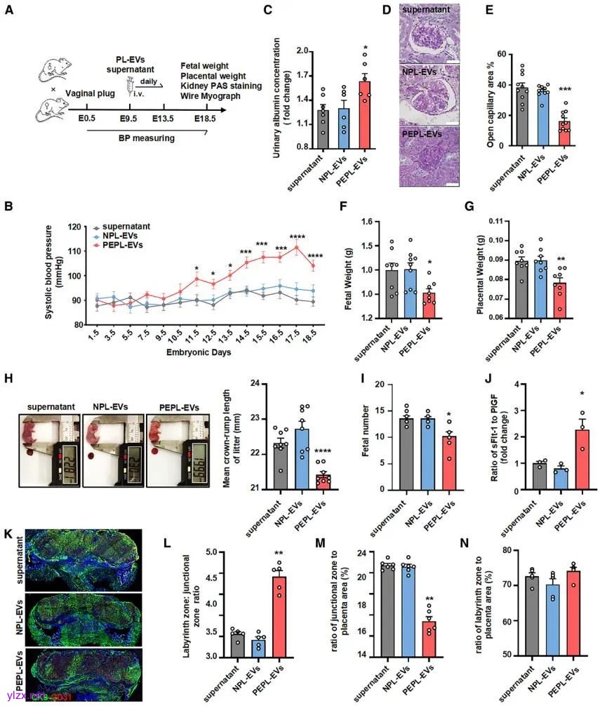
研究团队首先从正常妊娠和子痫前期患者胎盘中分离出PL-EVs,经静脉注射至孕鼠体内。注射子痫前期来源的PL-EVs (PEPL-EVs)的实验组孕鼠从妊娠第11.5天(E11.5)开始出现进行性血压升高,同时,尿蛋白水平显著增加,肾小球开放毛细血管面积显著减少,证实了蛋白尿和肾脏损伤的典型病理改变。此外,sFlt-1/PIGF比值升高,胎儿出现生长受限、活胎数减少,上述表型精准模拟了人类子痫前期的临床特征。值得注意的是,相同剂量的PEPL-EVs在非孕鼠中未诱发任何异常,提示胎盘微环境在疾病发生中的特异性。

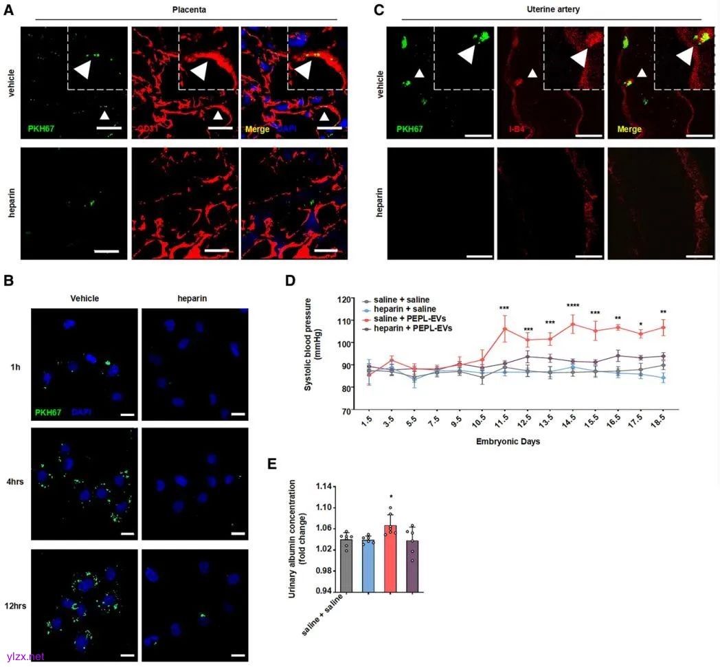
为明确PL-EVs的体内作用靶点,研究人员采用示踪技术,发现外泌体主要定位于胎盘组织,并与CD31阳性血管内皮细胞共定位。双光子活体成像技术首次捕捉到母体子宫动脉内皮细胞对胎盘外泌体的动态吞噬过程。当使用肝素阻断外泌体内化后,PEPL-EVs诱导的子痫前期样表型得到显著缓解,但机制研究表明,PEPL-EVs对血管功能的破坏并不依赖于经典的一氧化氮通路。

通过蛋白质组学分析,研究团队发现PEPL-EVs中NEP蛋白含量较正常外泌体显著增加。单细胞测序数据显示,NEP在胎盘中特异性表达于合体滋养层细胞。本研究构建的胎盘特异性NEP过表达小鼠从E15.5开始出现血压进行性升高,子宫动脉阻力指数(RI)、搏动指数(PI)和收缩期/舒张期流速比(S/D)较对照组显著升高。更重要的是,从这些小鼠胎盘和外周血分离的外泌体同样呈现NEP过载,证实了病理状态下NEP从滋养层细胞向外泌体的主动装载过程。

在分子机制层面,研究人员发现NEP对CNP的亲和力显著高于其他血管活性肽如ANP和ET-1。上调内皮细胞NEP导致其胞外CNP水平下降,而当NEP过表达内皮细胞与血管平滑肌细胞共培养时,可诱导平滑肌细胞内cGMP生成大幅减少。特异性敲低平滑肌细胞NPRB受体后,内皮细胞来源的CNP完全丧失刺激平滑肌细胞cGMP生成的能力,证实了NEP经CNP-NPRB信号轴对内皮细胞-血管平滑肌细胞间对话以及血管舒张的重要调控作用。

综上所述,本研究为解释子痫前期血管功能障碍提供了全新的分子视角:胎盘缺血促使滋养层细胞分泌过量携带NEP的外泌体,这些外泌体被母体血管内皮细胞内化后,NEP持续降解局部CNP,导致血管张力调节失衡,最终引发高血压和多器官损伤。首次建立了“胎盘外泌体-内皮NEP-CNP信号”的完整致病链条,不仅阐明了子痫前期两阶段发病理论—胎盘异常与母体症状间的分子桥梁,为临床干预提供了新思路,而且,母血中PL-EVs的NEP水平可能成为早期预警子痫前期的生物标志物。这些突破性进展标志着子痫前期研究从现象描述向机制解析的重要转变,为开发针对病因的精准治疗策略带来了曙光。

重庆医科大学附属儿童医院童超教授为该研究的通讯作者。重庆医科大学附属第一医院何承晋医师、重庆医科大学附属第一医院博士生杜逸、四川大学华西二院博士生陈瑞欣和重庆医科大学附属第二医院博士生邱宇含为该文的共同第一作者。该工作得到了国家重点研发计划、国家自然科学基金等项目的支持。
原文链接:
https://www.ahajournals.org/doi/10.1161/CIRCRESAHA.124.325673

