Phytomedicine 赵智伟/王丹丹团队合作发现天麻素改善高胆固醇血症的作用机制
时间:2025-04-28 12:08:46 热度:37.1℃ 作者:网络
在全球范围内,心血管疾病(Cardiovascular disease, CVD)始终是导致死亡的主要原因之一。其中,高胆固醇血症作为动脉粥样硬化性心血管疾病(ASCVD)的关键危险因素,其根源在于脂质代谢紊乱,主要表现为血浆中低密度脂蛋白胆固醇(LDL-C)水平升高,这与动脉粥样硬化(AS)风险以及CVD病情发展密切相关。
前蛋白转化酶枯草杆菌蛋白酶9 (PCSK9)是一种分泌型蛋白,能够自催化裂解并成熟,在多个器官均有表达,肝脏是其主要表达器官。分泌后的PCSK9会特异性识别并结合细胞膜表面的低密度脂蛋白受体(LDLR),形成复合物后被细胞内吞。在溶酶体的作用下,LDLR循环至细胞膜的标签被破坏,进而导致LDLR被溶酶体降解,使得细胞膜表面的LDLR数量减少。这一系列过程会使得血液中LDL-C无法被有效清除,从而导致血脂升高,增加心血管疾病风险。因此,调控PCSK9/LDLR信号通路成为了防治高胆固醇血症及相关心血管疾病的关键靶点。近年来,针对这一信号通路的研究不断取得进展,众多科研团队致力于寻找能够精准调控该通路的方法和药物,为心血管疾病的治疗带来了新的希望。
2025年4月18日,中国科学技术大学附属第一医院赵智伟教授与安徽中医药大学药学院王丹丹副研究员合作,在Phytomedicine杂志上发表了题为“Gastrodin attenuates hypercholesterolaemia through regulating the PCSK9/LDLR signalling pathway by suppressing HNF-1 and activating FoxO3a”的研究论文,该研究首次针对天麻素对PCSK9/LDLR的调控作用展开深入探究,在体内外全面阐述了天麻素改善胆固醇水平的新作用靶点及具体机制,并借助分子动力学模拟和分子对接技术进行验证,为天麻素的药用价值开拓了新的领域。
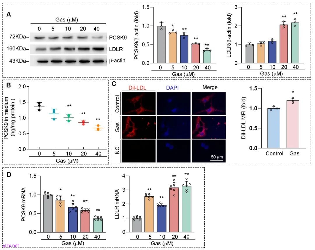
研究人员首先通过体内实验,观察天麻素对Huh7细胞中LDLR和PCSK9表达的影响。结果令人惊喜,天麻素以浓度依赖的方式降低PCSK9的表达,同时显著提高了LDLR蛋白水平。不仅如此,天麻素还减少了PCSK9的分泌,使Huh7细胞对Dil-LDL的摄取显著增加,这意味着细胞表面LDLR的丰度和活性得到了增强。在mRNA水平上,也呈现出相似的变化趋势。由此,研究人员得出结论:天麻素能够抑制PCSK9表达并增加LDLR蛋白水平。

为了进一步探究其背后的分子机制,研究团队深入研究发现,天麻素可以抑制JAK2/STAT3信号通路,进而抑制HNF-1a表达,同时激活FoxO3a的表达,最终抑制PCSK9表达,提高LDLR蛋白水平。当使用JAK2激动剂C-A1处理后,天麻素抑制PCSK9表达的作用被明显抑制。通过qRT-PCR检测发现,添加天麻素后,LDLR mRNA水平显著上升,这表明天麻素可能在转录水平上影响LDLR的表达。经过更深入的研究证实,天麻素是通过激活SREBP2信号通路,促进了LDLR的转录表达。
在体内实验中,通过高脂饮食(HFD)诱导雄性C57BL/6J小鼠建立高胆固醇血症模型后给予不同浓度的天麻素,发现天麻素对HFD诱导的高胆固醇血症表现出有效的改善作用。此外,天麻素可明显减轻HFD诱导的肝脏脂质积累和肝损伤。在机制上,天麻素通过抑制JAK2/STAT3信号通路,抑制HNF-1a并促进FoxO3a,进而影响PCSK9的表达。


综上所述,该研究揭示了天麻素治疗高胆固醇血症的全新机制—通过抑制JAK2/STAT3信号通路,抑制PCSK9蛋白表达,进而影响LDLR表达,最终降低胆固醇水平。这一研究成果为天麻素发展成为辅助改善冠心病的候选药物提供了坚实的理论依据,也为天麻素的老药新用奠定了重要基础。

该研究由中国科学技术大学附属第一医院(安徽省立医院)赵智伟教授团队与安徽中医药大学药学院王丹丹副研究员合作完成,赵智伟教授和王丹丹副研究员为共同通讯作者。
赵智伟教授,中国科学技术大学附属第一医院(安徽省立医院),主任医师,博导,成人心外科主任。曾赴美国宾西法尼亚大学医学院及英国帝国理工大学附属医院学习,擅长心脏瓣膜病的微创外科修复、置换及介入治疗、心房颤动的射频消融、冠心病及大血管疾病外科治疗、心脏移植手术。所在安徽省心血管病研究所实验平台及独立的心血管外科实验室实验条件优越,长期致力于大血管疾病、动脉粥样硬化性疾病、心房颤动、肺动脉高压等疾病的临床和基础研究,培养硕士和博士研究生多名。课题组与心血管病研究所段亚君教授等PI长期合作,招收联合培养硕士、博士生及博士后。欢迎对心血管疾病感兴趣的青年学生报考。
原文链接:
https://doi.org/10.1016/j.phymed.2025.156778

