为什么睡不好就暴食?新研究:下丘脑分泌的 “睡眠激素” Raptin,能同时关掉食欲和胃排空 “双阀门”
时间:2025-04-27 12:10:07 热度:37.1℃ 作者:网络
在现代社会,熬夜刷手机、加班成为常态,睡眠不足如同无形的推手,将越来越多的人推向肥胖的行列。尽管我们知道睡眠与肥胖关系密切,但其中的分子机制却一直迷雾重重。科学家们早已发现,下丘脑作为调控睡眠与能量代谢的核心枢纽,其分泌的激素在昼夜节律中扮演关键角色,然而,是否存在一种受睡眠调控的新型激素,成为解开 “睡眠不足→食欲失控→肥胖” 这一链条的关键?带着这样的疑问,中南大学湘雅医院等研究人员在《Cell Research》期刊发表的一项研究找到了原因:一种名为“Raptin”的新型睡眠激素,它能在睡眠过程中抑制食欲,帮助控制体重。

从睡眠紊乱小鼠模型中,锁定新型激素 Raptin
研究团队首先以睡眠片段化(SF)小鼠为模型,发现长期睡眠紊乱的小鼠体重飙升、食欲大增,却没有出现能量消耗的显著变化,这表明睡眠不足可能通过增强食欲导致肥胖。通过质谱分析下丘脑组织,他们在差异表达的蛋白质中锁定了 RCN2—— 一种主要由下丘脑视旁核(PVN)神经元分泌的蛋白。进一步研究发现,RCN2 在睡眠期间会被切割成更小的活性片段 Raptin,如同被按下 “分泌开关”,其血浆浓度在睡眠 phase 达到峰值,而睡眠不足会显著削弱这一高峰。更令人振奋的是,这种睡眠诱导的激素在人类中呈现相似规律,提示其在进化上的保守性。
神经回路与分子机制:Raptin 如何 “按需分泌”?
为了追踪 Raptin 的 “分泌密码”,研究者顺藤摸瓜,发现了一条精密的神经回路:视交叉上核(SCN)的血管加压素(AVP)神经元如同 “生物钟指挥官”,通过投射纤维激活 PVN 中的 RCN2 阳性神经元,从而定时释放 Raptin。化学遗传学和光遗传学实验证实,激活 SCN-AVP 神经元可显著提升 Raptin 水平,而抑制该通路则导致 Raptin 骤降、食欲反弹。这意味着,Raptin 的昼夜节律本质上是 SCN 通过神经信号对 PVN 的 “精准授时”。
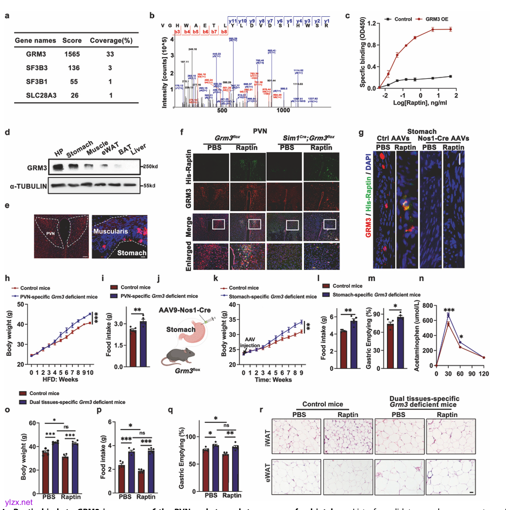
双重靶点抑制食欲:从下丘脑到胃的 “双重打击”
Raptin 的 “减肥功效” 在动物实验中逐步显现:在 PVN 中过表达 RCN2 的 SF 小鼠,不仅体重增幅减半,食物摄入量也回归正常水平,葡萄糖耐量和胰岛素敏感性显著改善。深入分析发现,Raptin 如同 “双面特工”,一方面作用于下丘脑 PVN 神经元的代谢型谷氨酸受体 3(GRM3),激活 PI3K-AKT 信号通路,促进线粒体能量供给,增强神经元抑制食欲的活性;另一方面靶向胃壁的 GRM3 阳性神经元,减缓胃排空速度,延长饱腹感。当 GRM3 被特异性敲除时,Raptin 的抑食效果几乎完全消失,证实了这一受体的核心作用。

Raptin 与室旁核和胃部神经元中的代谢型谷氨酸受体 3(GRM3)结合,从而抑制食物摄取
人类验证:睡眠质量、基因突变与肥胖的 “三角关系”
临床研究为这一发现补上了关键拼图:在 262 名参与者中,肥胖人群不仅睡眠效率更低、夜间 Raptin 水平显著下降,且 Raptin 浓度与 BMI 呈强烈负相关。更有意义的是,针对肥胖合并失眠患者的睡眠限制疗法(SRT)显示,随着睡眠质量改善,患者血浆 Raptin 水平回升,体重和每日能量摄入同步下降,形成 “睡眠改善→Raptin 增多→食欲抑制” 的良性循环。基因层面的突破同样令人瞩目:一个家族中发现的 RCN2 无义变异(p.Arg157Ter)导致 Raptin 无法正常分泌,携带该变异的个体不仅肥胖缠身,更表现出典型的夜间进食综合征(NES),夜间卡路里摄入激增。

Raptin 参与了人类因睡眠不足所导致的肥胖过程
改写肥胖治疗蓝图:从机制到临床的新希望
这项研究不仅揭示了 “睡眠 - 激素 - 代谢” 轴的关键一环,更首次定义了 Raptin 作为睡眠诱导型厌食激素的独特身份。其通过 SCN-PVN 神经回路的节律性分泌,以及对下丘脑 - 胃双靶点的精准调控,为肥胖的发病机制提供了全新解释。值得关注的是,Raptin-GRM3 信号通路的发现,为开发靶向 GRM3 的新型减肥药打开了大门,而改善睡眠以提升 Raptin 水平,也成为非药物干预肥胖的重要策略。从基础机制到临床关联的完整证据链,不仅解答了 “为何睡不好易发胖” 的科学问题,更预示着 “睡出好身材” 或许不再是梦想 —— 当我们修复睡眠节律,或许就能重启 Raptin 的 “抑食开关”,为对抗肥胖这场世纪流行病提供了一把关键的分子钥匙。
这项跨越动物模型与人类队列的研究,不仅是内分泌领域的重要突破,更提醒我们:在追逐高效生活的同时,尊重身体的昼夜节律,或许正是维持代谢平衡的底层逻辑。Raptin 的故事,才刚刚开始。

