【AJH】ATLG与ATG预防异基因造血干细胞移植后GVHD的临床和免疫学差异
时间:2025-04-26 12:12:46 热度:37.1℃ 作者:网络
ATLG与ATG
优化预防GvHD的策略是异基因造血干细胞移植(allo-HSCT)的一个主要挑战,目标是减少移植相关发病率和死亡率。兔抗人淋巴细胞球蛋白(包括抗胸腺细胞球蛋白[ATG]和抗T淋巴细胞球蛋白[ATLG])可减少allo-HSCT后的急性和慢性GvHD的发生率。但ATG和ATLG的制造和生物学特性不同,之前从未在前瞻性研究中进行过比较。
因此法国学者开展了一项单中心、非干预性研究,评估了ATLG与ATG在预防allo-HSCT后GvHD中的临床和免疫学影响,近日发表于《American Journal of Hematology》。

研究结果
该研究纳入2017年6月至2020年10月间接受首次allo-HSCT的114例成年患者,患者接受相合无关供者或相合亲缘供者的外周血干细胞(PBSC),并接受ATG(50例)或ATLG(64例)。研究中使用了多种预处理方案,包括清髓性(MAC)、减低强度(RIC)或序贯RIC。GvHD预防包括基于供者类型和预处理类型的标准化方案。
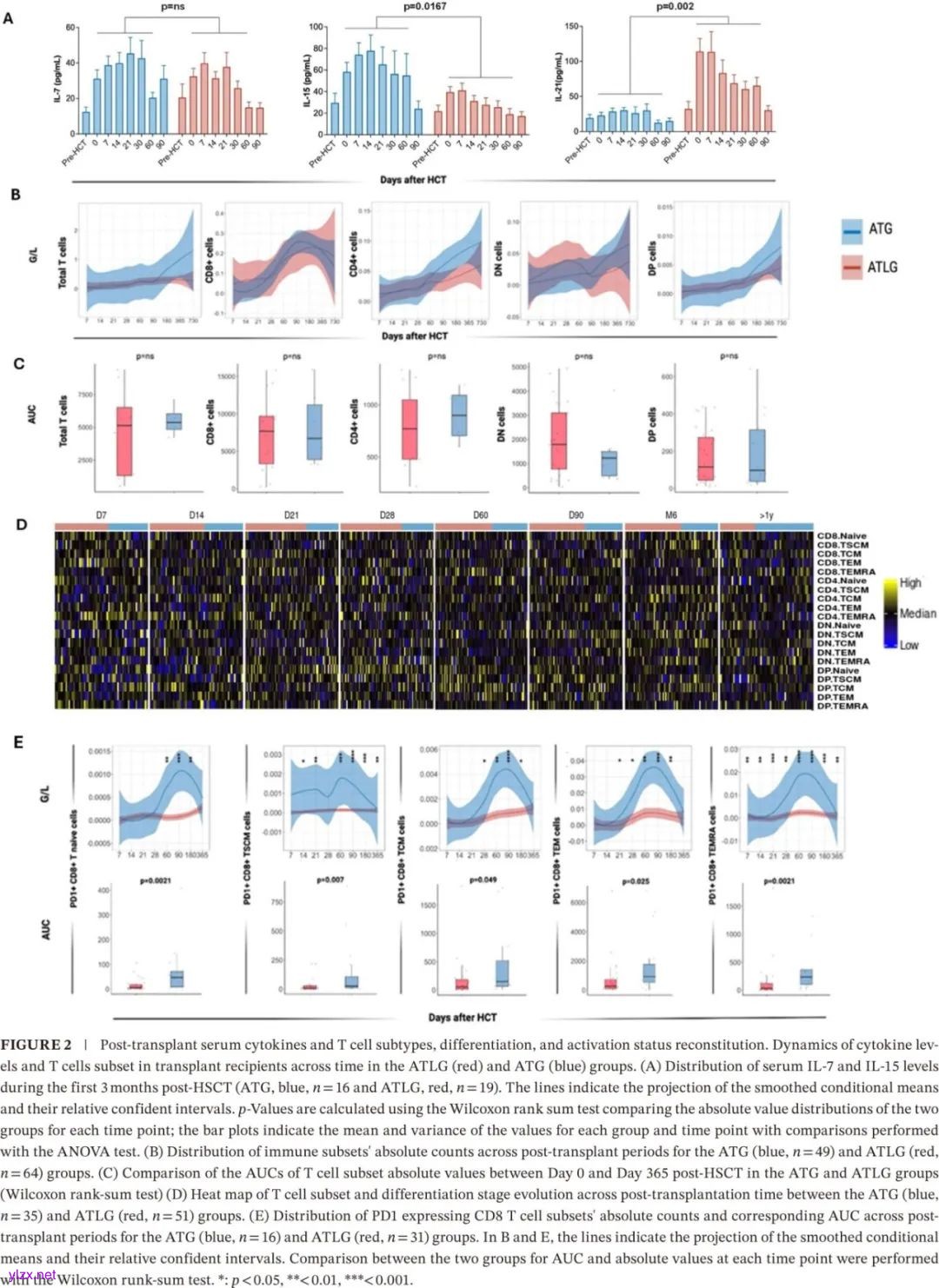
免疫监测:通过流式细胞术分析了移植后不同时间点(7、14、21、28、60、90、180、365和730天)的免疫重建,包括总CD3+ T细胞、CD8+、CD4+细胞及其亚群,B细胞、iNKT细胞和Tregs。同时测量了血清细胞因子水平,并进行了T细胞受体(TCR)β链测序和分析。
主要结果:
ATLG组的II-IV度急性GvHD发生率显著低于ATG组(21.55% vs. 40.4%,p=0.011),且在多因素分析中,ATLG与急性GvHD风险降低显著相关。III-IV度急性GvHD无差异。
慢性GvHD的发生率在两组间无显著差异(50% vs. 56.9%,p=0.460),重度慢性GvHD均较低且相似(4.8% vs 8% ,p=0.460)。
两组的血小板植入相似,但ATLG组中性粒细胞植入延迟(17天vs 15天,p=0.026)。
两组的2年非复发死亡率(12.5% vs. 6%,p=0.370)和复发率(17.22% vs. 38.07%, p=0.036)均相似。
两组的PFS和OS无差异,但ATLG组的GRFS改善(52% vs. 30%,p=0.027)。

免疫学影响:
ATLG组的IL-15血清浓度降低,而IL-21血清浓度增加。
ATLG组中PD1+ T细胞显著减少,尤其是在CD8+ T细胞的所有分化阶段,而TIM3和LAG3的表达没有差异,表明ATLG可能与T细胞激活的减少有关,但与高度耗竭的T细胞无关。
TCRβ链测序显示两组在克隆性和多样性方面相似,但在ATLG组中,超扩增T细胞克隆减少,CDR3长度分布的变异性更高,表明ATLG可能维持对多样化抗原库的反应能力。


总结
该研究提供了关于ATG和ATLG在预防GvHD方面的差异性影响的直接证据,并揭示了它们对免疫重建和细胞因子水平的不同影响。
研究结果支持ATLG在预防急性GvHD方面的优越性,并提示其可能通过调节T细胞激活和耗竭来实现更好的GvHD预防,同时保持GvL效应。
研究者进一步启动了一项多中心III期随机试验,以进一步比较这两种抗淋巴细胞球蛋白的效果。
研究为单中心设计,可能存在临床平台和疾病的异质性。
参考文献
Notarantonio, A.B., Morisset, S., Piucco, R., Pérès, M., Boulangé, L., Alitcher, A., Brouard, J., Monchablon, L., Campidelli, A., El Ouahabi, S., Guisnel, C., Moulin, C., Kicki, C., Roth-Guepin, G., Feugier, P., Bittencourt, M.D.C., Aarnink, A., D'Aveni-Piney, M., Hergalant, S., Pagliuca, S. and Rubio, M.T. (2025), Differential Clinical and Immunological Impacts of Anti–T-Lymphocyte Globulin (ATLG) vs. Anti-Thymocyte Globulin (ATG) in Preventing Graft-Versus-Host Disease Post-Allogeneic Hematopoietic Stem Cell Transplantation: A Comparative Study. Am J Hematol. https://doi.org/10.1002/ajh.27619

