Nat Commun:浙江省人民医院葛明华教授等团队合作报道低未分化甲状腺癌异质性及治疗靶点
时间:2025-04-26 12:10:42 热度:37.1℃ 作者:网络
研究背景
甲状腺癌作为全球最常见的癌症之一,2020年新发患者超过58万例。尽管多数患者预后良好,但低分化甲状腺癌(PDTC)和未分化甲状腺癌(ATC)因高度侵袭性和异质性,成为临床治疗的重大挑战。PDTC和ATC占甲状腺癌的5%-10%,其中位生存期仅3.2年和0.5年,现有治疗手段匮乏。尽管近年来低未分化甲状腺癌的基因组及转录组特征逐渐被揭示,但缺乏蛋白质及翻译后修饰层面的系统研究,无法全面提供精准治疗靶点。为填补这一空白,研究团队建立了国际较大规模的多组学队列,涵盖基因组、蛋白质组和磷酸化蛋白质组数据,旨在全面解析PDTC与ATC的分子特征,为开发精准治疗策略提供科学依据。

2025年4月16日,浙江省人民医院葛明华教授团队与复旦大学丁琛教授团队在Nature communications杂志上合作发表题为“Integrative proteogenomic characterizationreveals therapeutic targets in poorlydifferentiated and anaplastic thyroid cancers”的研究成果,研究基于整合多组学队列,深度解析低未分化甲状腺癌的分子特征、激酶图谱,提出蛋白质分子分型及治疗策略,为低未分化甲状腺癌的精准诊治提供关键支撑。
主要研究结果
1. 低未分化甲状腺癌的基因突变图谱
本研究通过收集467例FFPE样本进行基因组、蛋白组和磷酸化蛋白组学的深度分析。全外显子测序揭示PDTC/ATC高频突变基因包括TP53(48%)、TERT启动子(36.5%)、BRAF(23%)。其中,高频突变基因TP53、TERT,BRAF均与预后负相关,老年患者BRAF突变频率更高。与男性患者(3.2%)相比。NRAS在女性患者(28.6%)中突变频率更高。

2.ATC的蛋白质组和磷酸化蛋白质组特征
为探索甲状腺癌的蛋白质组全景,团队通过TMT标记质谱技术定量9491种蛋白质(含3342种磷酸化蛋白)。与癌旁组织相比,ATC组织中上调的蛋白主要涉及细胞周期、核糖体生物合成和先天免疫反应。ATC和PTC存在部分共同的恶性特征,如细胞增殖和缺氧反应相关的通路显著富集。然而,它们也表现出不同的疾病模式,如PTC上调的蛋白主要集中在PPAR信号传导和核苷酸代谢通路,而ATC组织中上调的蛋白在细胞迁移、蛋白质运输通路特异性富集。其中,ARF4以及ARHGAP9分别参与细胞迁移及蛋白运输,与患者预后显著负相关。
磷酸化蛋白组学分析显示,ATC上调的磷酸化蛋白主要参与细胞周期。鉴于BRAFV600E突变参与甲状腺癌的增殖、转移、失分化等恶性表型,研究进一步聚焦可能受BRAFV600E突变调节的下游磷酸化底物,鉴定到18个受影响的磷酸化位点。其中,BRAFV600E突变与EGFR磷酸化水平增加相关,可能通过激活EGFR信号通路促进肿瘤生长。相反,ERBB2 S1054的磷酸化水平在BRAFV600E突变样本中降低,并与患者生存显著相关。

3. 甲状腺癌进展的分子特征
甲状腺癌细胞的去分化和间变性转化赋予了其极高的侵袭性表型,然而其主要的分子事件仍待阐明。研究通过分析不同亚组之间的蛋白质组景观差异,发现病理亚型特异性的蛋白质标志物。其中,癌旁组织高表达的蛋白参与细胞外基质-受体相互作用、甲状腺激素合成和细胞氧化解毒。PTC组织中高表达的蛋白质主要富集于细胞外基质组织和细胞-细胞粘附,而PDTC组织中蛋白质主要参与细胞分裂过程。在ATC组织中,细胞外基质解聚、核糖体大亚基生物发生、DNA复制和细胞周期特异性富集。
异常的核糖体生物发生对癌细胞至关重要,参与癌症的发展和转移。与其他甲状腺癌亚型相比,核糖体生物发生活性在ATC组织显著增加,并与患者预后负相关。基于多维度筛选提示RRP9是核糖体生物发生的关键蛋白,敲低RRP9对不同ATC细胞系的细胞活力和集落形成具有显著的抑制作用,并显著减少裸鼠异种移植瘤生长,提示核糖体生物发生是ATC的潜在脆弱性特征。

4. 低未分化甲状腺癌的蛋白分子分型
研究进一步基于共识聚类的无监督聚类方法鉴定出三种ATC/PDTC亚型,分别命名为Pro-I、Pro-II和Pro-III。其中,Pro-III亚型的预后最差。Pro-I肿瘤表现出胰岛素分泌、胰高血糖素信号通路和癌症中的转录失调上调。Pro-II表现出细胞分裂、染色质重塑和DNA修复调节的上调。Pro-III的特征是炎症反应和补体级联反应的上调。值得注意的是,Pro-III中亚型中BRAF和TP53的突变率明显高于其他亚型。激酶活性分析结果表明,MAPK3(ERK1)和MAPK1(ERK2)是Pro-I中最活跃的激酶,参与细胞运动、增殖和存活等致癌过程。Pro-II的特征是ATM和ATR的过度激活,与DNA修复信号紧密相关。微管亲和调节激酶家族成员,包括MARK1、MARK4和MARK3,在Pro-III中频繁激活。这些蛋白激酶磷酸化微管相关蛋白并调节微管动力学,这对纤毛组装、中心体形成、细胞周期进展甚至细胞运动至关重要。综上所述,磷酸化蛋白质组鉴定了ATC/PDTC亚型的特异性靶点。

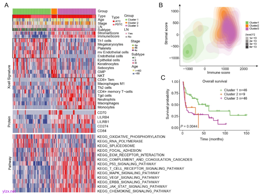
5. ATC/ PDTC中的免疫景观及调控
基于xCell特征的共识聚类分析,团队识别出三种ATC/PDTC免疫亚型(Cluster1、Cluster2和Cluster3),并且具有不同临床和预后特征。Cluster1亚型包括ATC和PDTC患者,表现出最低的免疫评分和最佳的预后。该亚型富集了与氧化磷酸化和DNA复制相关的通路。相比之下,Cluster2和Cluster3亚型主要以ATC患者为主,表现出较高的免疫评分和较差的预后。与Cluster2相比,Cluster3 CD8+ T细胞、巨噬细胞和中性粒细胞的浸润水平较高。
转录因子分析显示,CEBPB、CSDE1、STAT1、ZBTB5等转录因子与预后呈负相关。进一步对Cluster1和Cluster3亚型之间的转录因子差异分析表明,Cluster3亚型中STAT1等转录因子的表达显著上调,这可能是该亚型中免疫细胞浸润水平较高的原因。

6. 中性粒细胞功能失调与ATC不良预后相关
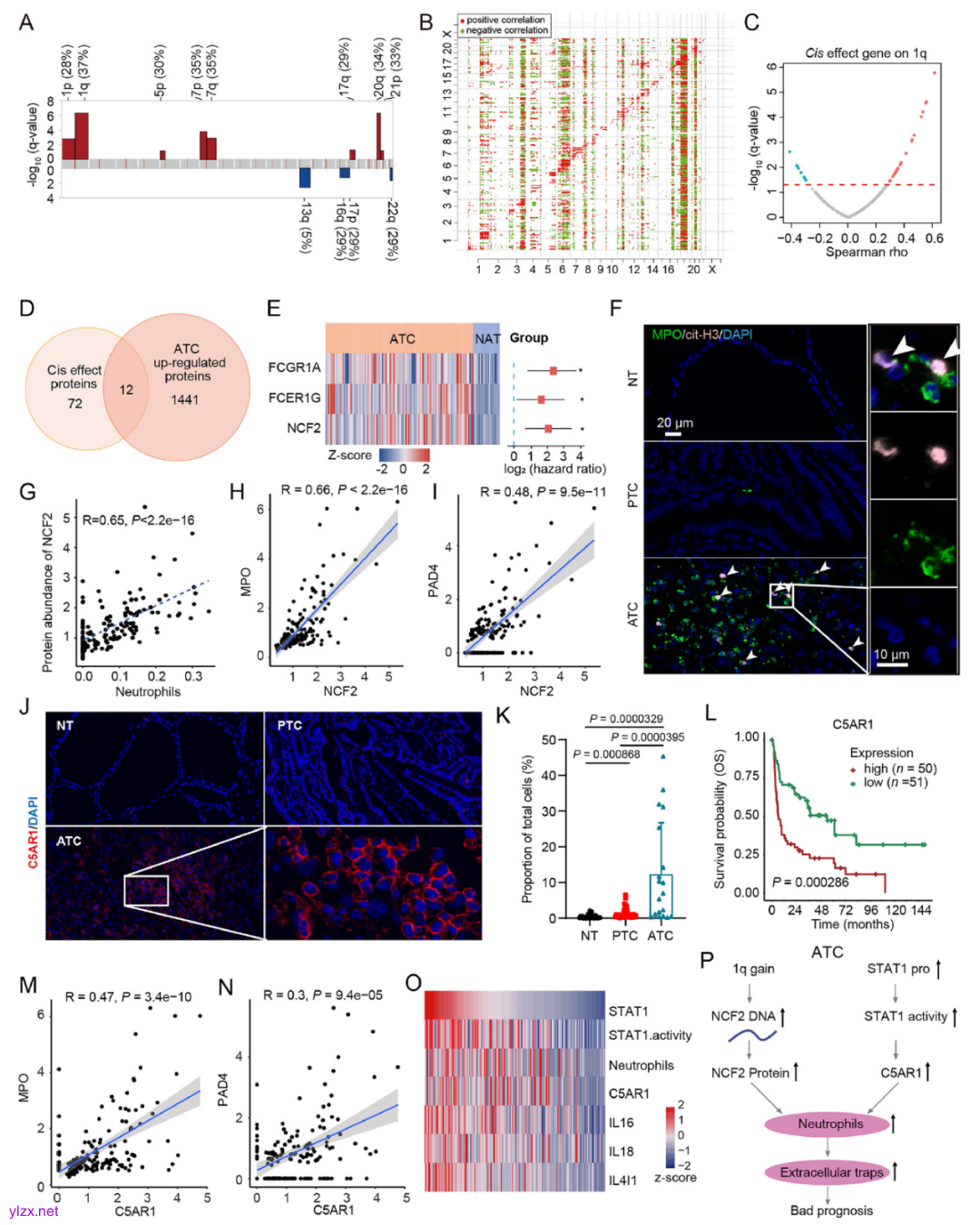
鉴于ATC的特征包括免疫信号通路的上调,并且在蛋白质组和免疫亚型中,具有较高免疫评分的样本预后较差,团队进一步探索了可能塑造免疫微环境的潜在调节因子。CNA分析显示,1q扩增是最常见的CNA事件,发生率为37%。与PDTC相比,1q扩增(41%)主要发生在ATC中。在447个顺式效应基因中,有89个蛋白的丰度与CNA事件显著相关。其中,NCF2、FCER1G和FCGR1A是ATC患者生存的高风险因素。与癌旁或PTC组织相比,ATC组织中性粒细胞外(NETs)形成显著增加。中性粒细胞数量与NCF2丰度显著正相关。值得注意的是,中性粒细胞浸润增加与ATC/PDTC患者较短的总生存期显著相关。在ATC组织中,中性粒细胞趋化和NETs频繁富集,C5AR1共同参与这些途径。免疫荧光染色表明ATC组织中C5AR1表达显著高于癌旁组织和PTC组织。进一步分析表明,C5AR1表达与STAT1丰度显著正相关。
综上所述,ATC患者中染色体1q区域的扩增增加了NCF2 DNA片段的丰度,从而促进了NCF2蛋白的表达。另一方面,STAT1转录活性的增强促进了C5AR1的表达。NCF2和C5AR1的上调协同触发了中性粒细胞的趋化和NETs的形成,导致ATC更差的预后。

7. 基于蛋白质组的ATC/PDTC亚型精准治疗
Pro-III亚型是最具侵袭性的亚型,其特征CD274和C5AR1表达较高。免疫荧光染色表明Pro-III亚型中C5AR1+CD11b+髓系细胞数量显著增加。C5AR1已被开发为抗中性粒细胞胞质抗体(ANCA)相关血管炎的新型靶点,其中,avacopan最近已被批准用于治疗ANCA;然而,其在Pro-III亚型抗癌治疗中的价值尚不清楚。鉴于Pro-III亚型以BRAFV600E和TP53高频突变为特征,本研究引入了一种自发性ATC小鼠模型(TPOCreER; BrafV600E/WT; Trp53−/−,以下简称TBP)。通过从TBP小鼠中分离构建了原代细胞系mATC进行小鼠移植瘤实验。单独使用avacopan或抗PD-1抗体可产生中等程度的抗肿瘤效果,而avacopan和抗PD-1抗体的联合使用则增强了抗肿瘤活性。上述结果为Pro-III亚型治疗的临床转化提供有力证据依据。

总结
本研究通过多组学整合分析,首次全面描绘PDTC和ATC的分子全景图,提出基于分子分型的精准治疗策略。尤其针对C5AR1靶点的创新干预,为改善低未分化甲状腺癌预后带来新希望。这些发现不仅深化了对低未分化甲状腺癌异质性的认知,更为开发下一代靶向药物提供了关键生物学依据,有望推动高危甲状腺癌治疗范式从"一刀切"向个体化精准治疗转型。
本文第一作者是浙江省人民医院药学部潘宗富副主任药师,共同第一作者浙江省人民医院头颈外科谭卓教授、复旦大学人类表型研究院徐宁博士后及姚珍梅博士;通讯作者是浙江省人民医院头颈外科葛明华教授,共同通讯作者为药学部黄萍教授以及复旦大学人类表型研究院丁琛教授。研究受国家自然科学基金区创重点项目、面上项目,浙江省万人计划杰出人才项目等基金资助。本研究依托全省头颈肿瘤精准医学研究重点实验室、浙江省头颈部恶性肿瘤临床医学研究中心。团队重点研究方向为头颈部恶性肿瘤综合诊治及转化研究;精准个体化诊疗,包括甲状腺癌恶性鉴别与风险分层诊疗路径开发、未分化甲状腺和头颈鳞癌等极度恶性肿瘤分型与新型免疫治疗策略开发等。葛明华教授、黄萍教授长期招聘博士后,欢迎对癌症生物学和转化研究(尤其是对头颈部恶性肿瘤方向)有兴趣的青年科学家申请。
原文链接
https://doi.org/10.1038/s41467-025-58910-3

