间歇性禁食还能增强性行为?Cell子刊揭秘轻断食“助性”的神经密码,生育率暴涨的背后藏着这一分子机制
时间:2025-04-23 12:12:24 热度:37.1℃ 作者:网络
轻断食的学名为“间歇性禁食(IF)”,是一种交替进食和延长禁食的做法。简单来说,就是在某个时间段内正常地进食食物,而在剩余的时间内几乎不吃。这种减肥法相对简单,不需要严格地控制每餐摄入的能量,更多是关注进食时间。
IF可谓是近年来爆火的减肥方法了!很多研究证实了IF减肥及改善代谢的效果的确很好,此外,其还有很多别的健康好处。
近日,康复大学/青岛大学和德国神经退行性疾病研究中心相关研究团队在Cell Metabolism发表了文章,揭示了IF可能通过减少大脑中色氨酸和血清素的可用性来提高性欲或性行为表现。

研究思路
一、IF阻止了雄性小鼠因衰老而导致的生育能力下降
为探索IF是否能够调节衰老相关的生殖能力下降,该研究将雄性C57BL/6J小鼠分为IF和常规喂养(AL)两组,从8周龄开始实施饮食干预,并持续至研究结束。通过与年轻雌性小鼠配对,开始在8个月和24个月的雄性小鼠中进行生育力测试。结果显示,8个月龄组的所有雄性小鼠均成功繁殖。24个月龄的AL组仅有38%的雄性小鼠成功繁殖后代,而IF组的雄性小鼠成功繁殖率为83%,表明IF显著改善了与衰老相关的生殖能力障碍。

研究思路:研究人员给予不同年龄段的小鼠一定饮食干预,之后检测小鼠生育能力,确定IF的确可以改善衰老小鼠的生育能力障碍。
二、IF不会影响衰老相关的生殖改变
进一步,研究人员探讨了IF是否通过改善雄性生殖道的衰老效应,促进生殖成功。实验及睾丸或精子转录组测序结果发现IF不仅没有改善精子水平和质量,反而会导致睾丸重量进一步下降。此外,内分泌功能(血浆睾酮浓度)也没有被IF改善。

研究思路:明确了IF可以改善衰老小鼠的生殖能力后,研究人员首先从衰老角度入手,衰老与与睾丸重量减轻、精子发生水平降低、精子数量减少和精子功能改变(包括活力降低)有关。对此,研究人员检测相关指标后排除了IF是通过改善衰老来影响生殖能力。
三、IF通过调节血清素水平影响雄性小鼠的性行为
假设IF通过促进交配行为,改善衰老相关的生殖缺陷。通过设置交配试验,8月龄和24月龄雄性小鼠在单独饲养环境下,接受AL或IF处理,并与年轻雌性小鼠进行5分钟交配试验。结果显示,年老雄性小鼠与雌性接触时互动时间显著减少,且其他行为指标也与交配活动减少一致,表明配对行为减少可能是衰老相关生殖成功下降的重要原因。IF处理显著改善了老年小鼠的交配行为,增加了互动时间等,表明IF通过促进交配行为来缓解衰老相关的生殖功能障碍。但短期(6周)的间歇性禁食不仅不会改善性行为相关指标,反而会有不利影响。
雄性交配行为由多种兴奋性和抑制性神经回路调控,实验发现衰老雄性小鼠中多巴胺水平下降、血清素水平上升,与性行为的抑制相关。而IF特别抑制了血清素水平的升高,表明IF可能通过减弱血清素的抑制作用来促进交配行为。

研究思路:排除了衰老带来的影响后,另一个影响因素则是配对行为。对此,研究人员进一步探讨了衰老雄性小鼠生殖能力下降是否源于配对行为的减少,发现IF的确通过影响配对行为来调节生殖能力。之后还探讨了影响配对行为的因素。
四、IF通过限制Trp的可用性来降低中枢血清素浓度
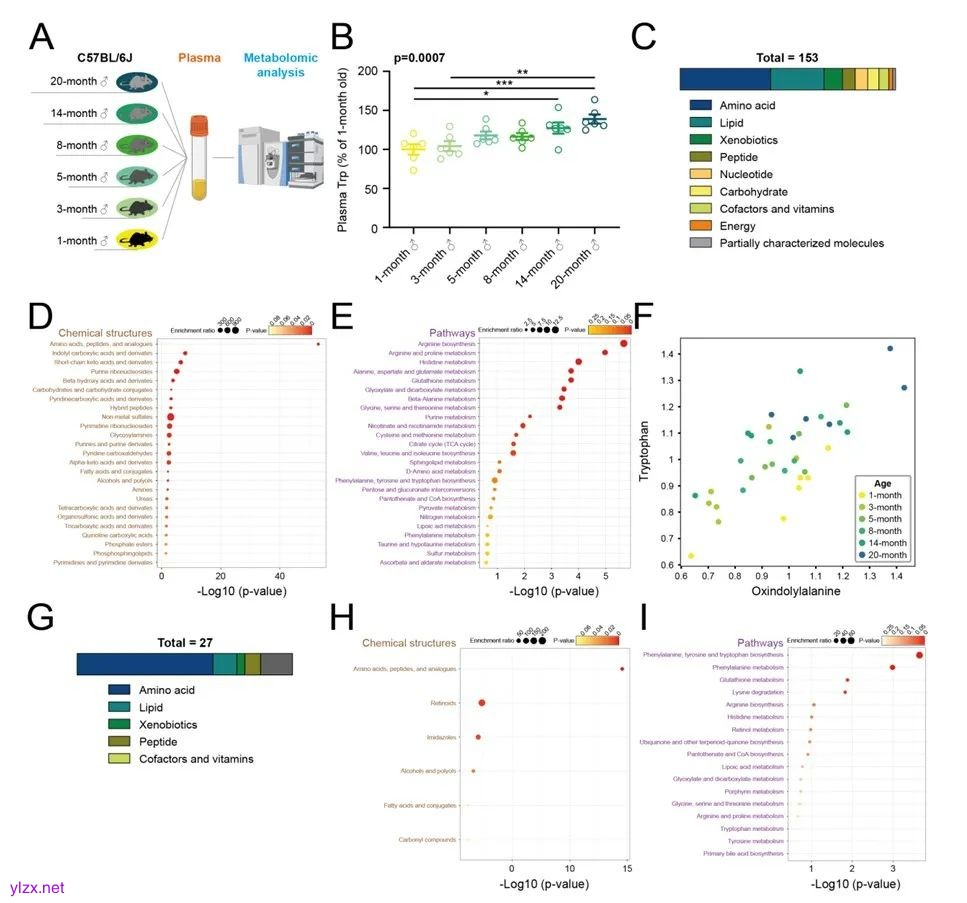
该研究进一步探讨了IF对大脑血清素水平的影响。血清素通过色氨酸(Trp)合成,经5-羟色氨酸(5-HTP)中间体在色氨酸羟化酶和芳香族氨基酸脱羧酶的催化下完成。实验发现IF不仅降低了大脑中血清素的浓度,还降低了其前体Trp、5-HTP以及降解产物5-HIAA的浓度。但IF对于任何血清素受体、血清素合成或降解的酶的表达并无影响。这些结果表明,IF降低大脑血清素浓度并非通过改变其局部代谢,而是可能由于IF减少了Trp从血液进入大脑的供应。进一步检测发现IF小鼠的血浆Trp浓度显著降低,表明IF通过限制外周Trp供应来降低大脑血清素含量。

研究思路:定位到血清素后,进一步探讨了IF如何影响血清素来发挥改善生殖能力作用。
五、年龄和IF对中枢血清素的影响可以通过其对外周色氨酸的影响来解释
该研究假设在IF小鼠中,Trp可能通过动员外周组织(如骨骼肌)中的蛋白质池支持能量生产。研究通过饲喂含有15N标记Trp的标准鼠粮,分析了IF与AL小鼠骨骼肌中Trp的摄取情况。结果显示,IF小鼠的15N-Trp标记肽的比例增加,提示IF可能通过增加Trp向骨骼肌的摄取,降低血浆Trp浓度。
进一步分析发现,年龄和饮食对大脑血清素浓度的影响并不显著,提示IF和衰老可能通过影响Trp前体的供应影响大脑血清素表达。此外,该研究还通过代谢组学发现,衰老过程中外周Trp的变化与氨基酸代谢的广泛改变相关,同时也表明衰老伴随广泛的氨基酸代谢变化。

研究思路:挖掘到Trp后,研究人员深入的探讨了IF如何影响Trp表达及分布,从而影响血清素,继而改善生殖能力。
小结
综合这些数据,该研究表明:IF通过改变Trp在组织中的分布或减少饮食中Trp的供应,降低血浆Trp浓度,从而减少大脑血清素浓度并促进雄性小鼠的性行为。尽管IF未改善精子质量、内分泌变化等其他指标,但其通过增强交配行为,显著提高了老年雄性小鼠的生育力。这项研究揭示了间歇性禁食改善老年雄性小鼠生殖能力的潜在机制,也为相关疾病的治疗提供了新的思路。
参考文献:
[1]Xie K, Wang C, Scifo E, et al. Intermittent fasting boosts sexual behavior by limiting the central availability of tryptophan and serotonin.Cell Metab. Published online March 25, 2025. doi:10.1016/j.cmet.2025.03.001

