Science子刊:南方医科大学聂静等揭示细胞型朊蛋白促进肾脏纤维化新机制
时间:2025-04-23 12:10:47 热度:37.1℃ 作者:网络
细胞朊病毒蛋白(PrPC)以其在朊病毒疾病如Creutzfeldt-Jakob病中的病理同种型而闻名,主要在神经系统中表达,但也在肾功能障碍个体的血液和尿液中检测到。然而,PrPC在肾脏疾病发展中的作用尚未被研究。
2025年4月16日,南方医科大学聂静、天津医科大学陈宇鹏共同通讯在Science Translational Medicine在线发表题为“Condensation of cellular prion protein promotes renal fibrosis through the TBK1-IRF3 signaling axis”的研究论文,该研究表明细胞朊病毒蛋白的凝聚体通过TBK1-IRF3信号轴促进肾纤维化。
在这里,研究人员发现PrPC在慢性肾脏疾病(CKD)患者的肾纤维化病变中上调,主要在近端肾小管上皮细胞(PTECs)中。此外,在CKD患者中,PrPC的肾脏表达与肾衰竭的严重程度和估计的肾小球滤过率下降呈正相关。在小鼠中,肾小管特异性缺失PrPC减轻了单侧输尿管梗阻(UUO)或单侧缺血再灌注损伤(UIRI)诱导的肾纤维化。从机制上来说,PrPC被转化生长因子-β1-mothers的抑制因子上调。PrPC激活的TANK结合激酶1(TBK1)-干扰素调节因子3 (IRF3)通过其液-液相分离能力发出信号,促进PTECs和成纤维细胞的促纤维化反应。在肾纤维化发生前(在UUO和UIRI模型中)或发生后(在腺嘌呤和马兜铃酸诱导的CKD模型中),用FDA批准的TBK1抑制剂amlexanox治疗小鼠,减轻了肾纤维化和肾功能的恶化。总的来说,该发现揭示了一种涉及肾纤维化潜在的PrPC相分离的机制,并支持对PrPC -TBK1-IRF3轴作为CKD潜在治疗靶点的进一步研究。

慢性肾脏病(CKD)是全球性重要公共卫生问题,有着较高的发病率和死亡率。肾脏纤维化是CKD进展至终末期肾衰竭的共同途径,其主要特征包括细胞外基质异常沉积,肾小管萎缩,间质慢性炎症等。尽管对肾脏纤维化的发病及机制已有广泛研究,临床上仍缺乏有效的治疗靶点及药物。
蛋白的错误折叠与异常聚集与一系列神经退行性疾病密切相关,例如阿尔茨海默病、帕金森病等。朊蛋白存在正常折叠(PrPC)与错误折叠(PrPsc)两种形式,其中前者主要参与调节在神经系统发育、记忆形成等生物过程,后者主要在疯牛病等朊病毒疾病中发挥重要作用。此外也有研究发现PrPC在肾脏疾病人群中的尿液及血液中表达上调,但是PrPC在肾脏疾病如何发挥作用,其聚集形式是否与疾病相关尚不清楚。

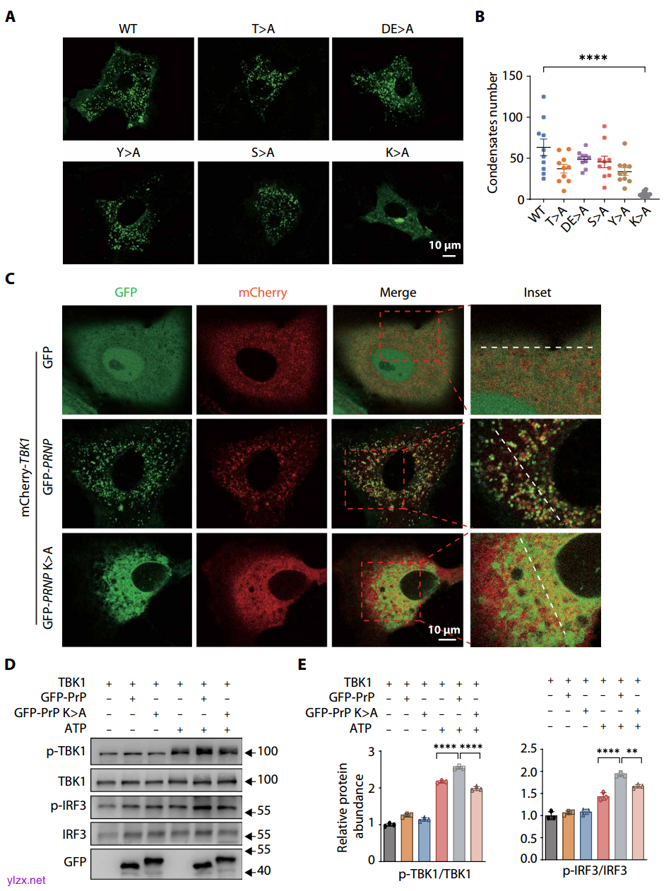
PrPC凝聚体是激活TBK1-IRF3信号通路所必需的(图源自Science Translational Medicine)
在这项研究中,研究人员报告了CKD患者和肾纤维化小鼠模型中PrPC的表达,并进一步探讨了PrPC对这些模型中肾纤维化的作用。研究发现肾脏PrPC蛋白水平在CKD患者及小鼠模型中均显著升高,该蛋白可通过相分离机制激活TBK1-IRF3信号轴,促进肾脏纤维进展。TBK1抑制剂Amlexanox能够有效减缓疾病的发展,可作为肾脏纤维化的潜在治疗药物。这些发现扩展了对肾纤维化机制的认识,并提供了PrPC-TBK1-干扰素调节因子3轴是CKD潜在治疗靶点的证据。
参考信息:
https://www.science.org/doi/10.1126/scitranslmed.adj9095

