Nat Commun:瑞典科学家绘制“乳腺癌之王”DNA甲基化图谱,揭示两种表观遗传亚型
时间:2025-04-22 12:09:18 热度:37.1℃ 作者:网络
三阴性乳腺癌(TNBC)是乳腺癌中的一种特殊亚型,具有转移率高、预后差、患者生存率低等特征,有着非常高的临床挑战性和分子异质性,被称为“乳腺癌之王”。DNA甲基化是表观遗传调控的基本过程之一,在肿瘤发生过程中通常发生改变。已有多项研究分析了TNBC组织样本的DNA甲基化数据,发现TNBC中存在3种或4种DNA甲基化亚型。但这些研究都没有在独立队列中验证所提出的DNA甲基化亚型,也没有进行系统比较。此外,大多数基于mRNA和DNA甲基化的TNBC亚型研究都没有考虑来自大块肿瘤组织中恶性和非恶性细胞的混合模式。因此,目前尚不清楚已提出的TNBC分子亚型是肿瘤固有的还是大块肿瘤组织的组成。
为此,瑞典隆德大学研究团队绘制了TNBC的DNA甲基化图谱,并将其表观遗传模式与临床病理和其他组学数据联系起来,分析了TNBC中关键转录驱动因素的内在亚型和潜在表观遗传调控。该研究成果已发表在Nature Communications上,文章题为“The DNA methylation landscape of primary triple-negative breast cancer”。

该研究通过分析甲基化谱和CpG甲基化的基因组背景,将TNBC分为两种表观遗传亚型:基底细胞样和非基底细胞样肿瘤亚型(基底亚型和非基底亚型)。基于临床病理变量、转录模式、遗传改变和时间/肿瘤微环境(TME)模式方面的不同特征,这些亚型可以进一步细分为三个基底亚型和两个非基底亚型,证明了在分析实体瘤DNA甲基化数据时考虑肿瘤微环境以及CpG背景的重要性。该研究提供了TNBC的详细DNA甲基化图谱,为未来关于肿瘤起源和微环境在塑造癌症表观基因组中的作用研究提供了信息。
主要研究内容及结果
参与该研究的患者被纳入了瑞典癌症基因组分析网络:乳腺癌(SCAN-B)研究。研究收集了235例具有完整全基因组测序(WGS)、RNA-seq、BRCA1高甲基化状态、全局DNA甲基化、原位免疫组化数据、形态学评估以及广泛的治疗和临床随访数据的病例,作为SCAN-B TNBC发现队列。另入组具有全局DNA甲基化、RNA-seq和临床数据的136名TNBC患者作为验证队列。

图:研究概述
DNA甲基化模式和肿瘤特异性转移与基因和局部CpG密度相关,这使DNA甲基化分析变得更加复杂,且通常在此前研究中没有被考虑。该研究的两个关键方法学特征是使用每个CpG调整的DNA甲基化数据来获得肿瘤纯度,并考虑了CpG的基因组背景,发现具有重叠ATAC峰的CpGs捕获了TNBC中具有更高生物信息量和特异性的基因调控的一个子集,代表了该乳腺癌亚型中的潜在DNA甲基化背景。
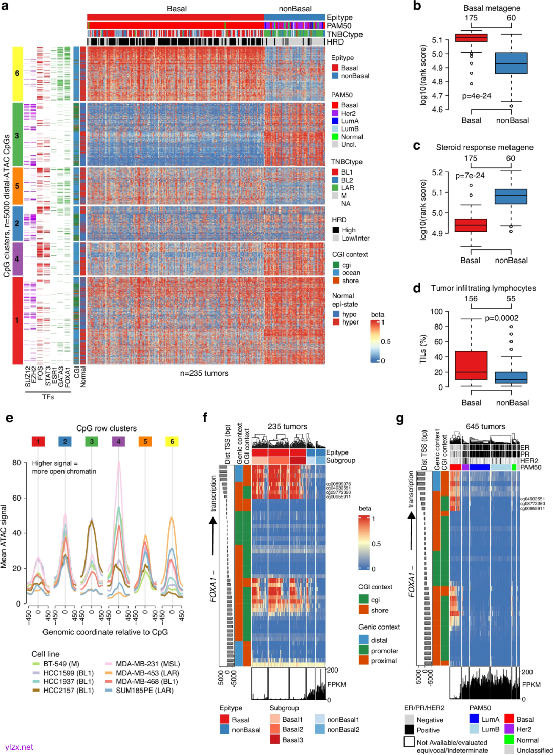
通过对经纯度调整DNA甲基化数据的无监督分析,研究确定了两种主要的DNA甲基化表型:基底亚型和非基底亚型。基底亚型和非基底亚型在很大程度上对应于TNBC的显性表观遗传亚型,这在大多数基因组背景中都得到了很好的反映,并且在重叠ATAC-seq峰的CpGs中一致性最高。在分子和临床特征方面,多数TNBC聚类于基底亚型,少数聚类于非基底亚型。关于TNBCtype mRNA亚型,在该队列中,非基底亚型包含90%的LAR肿瘤(36/40),基底亚是其余TNBCtype的混合。HRD阳性肿瘤主要出现在基底亚型分类中。

图:TNBC中两种主要DNA甲基化亚型。
上述两种表型在基因突变和化疗预后方面也存在差异,包括基底相关基因和类固醇反应相关基因(包括GATA3、FOXA1)的不同表达,TP53和PI3K通路突变率差异以及肿瘤浸润淋巴细胞评估的TIME差异。与基底表型患者相比,非基底表型患者诊断时年龄更高,以远端无复发间隔为终点的化疗预后更差。三个基因(FOXC1、EN1和ELF5)在基底肿瘤中具有低甲基化和表达,但在所有其他乳腺癌亚型中具有高甲基化和抑制表达。此外,对TNBC细胞系和不同非恶性细胞类型的分析表明,远端ATAC CpG参与肿瘤和/或上皮细胞的基因表达调节,而不是浸润性免疫细胞。
研究团队进一步将基底亚型和非基底亚型细分为三个基底亚型(Basal1、Basal2、Basal3)和两个非基底亚型(nonBasal1、nonBasal2)。

图:主要基底亚型中的表观遗传亚型。

图:主要非基底亚型中的表观遗传亚型。
数据显示,各基底亚型显示不同的免疫细胞浸润,免疫基因表达差异显著。Basal3显示了最高数量的差异表达基因,其次是Basal2和Basal1。其中Basal3的预后较好。研究团队在三个基底亚型的不同甲基化CpG之间进行了CpG-基因相关性分析,发现142对CpG-基因显著负相关。重要的是,这些CpG-基因对显示了大块肿瘤组织和缺乏非恶性细胞的纯TNBC细胞系中DNA甲基化和基因表达数据之间的显著相关性。
两个非基底亚型之间存在差异甲基化。nonBasal2的一个显著特征是LAR肿瘤的高度富集。相比之下,nonBasal1由不同TNBCtype和PAM50亚型混合组成。两个亚型患者的预后、HRD状态、WGS估计的肿瘤纯度等均无差异。各非基底亚型表现出额外的临床病理、遗传和转录差异,例如nonBasal2患者的诊断年龄略高且PI3K通路基因突变更多,nonBasal1的TP53突变更频繁。此外,nonBasal2的代谢网络(network3)似具有高特异性,其FOXA1表达也最高。
最后,研究团队使用SCAN-B的验证队列中136个TNBC纯度调整的DNA甲基化数据,对上述结果进行了验证。

图:验证队列中的表观遗传亚型分析。
结 语
该研究绘制了原发性TNBC的DNA甲基化图谱,使用了经纯度调整的DNA甲基化数据,并考虑了CpG环境对样本聚类的影响,分析发现特征性的转录模式与远端调控元件的DNA甲基化以及关键类固醇反应基因和发育转录因子的表观遗传调控相关。研究强调了乳腺癌中重要先驱因子的表观遗传调控,或有助于解释基底和非基底乳腺癌之间的关键转录差异。
论文原文:
Aine, M., Nacer, D.F., Arbajian, E. et al. The DNA methylation landscape of primary triple-negative breast cancer. Nat Commun 16, 3041 (2025). https://doi.org/10.1038/s41467-025-58158-x

