Nat Commun:东北大学徐章润团队研究展示细胞外小囊泡上glycoRNA的FRET成像可实现灵敏的癌症诊断
时间:2025-04-20 12:10:17 热度:37.1℃ 作者:网络
糖基化RNA(glycoRNA)是最近发现的一类膜相关糖分子,由于检测方法有限,其功能和临床价值仍然知之甚少。 2025年4月10日,东北大学理学院徐章润唯一通讯在Nature Communications 上在线发表题为“FRET imaging of glycoRNA on small extracellular vesicles enabling sensitive cancer diagnostics”的研究论文。研究展示了一种双重识别Förster共振能量转移(drFRET)策略,使用核酸探针检测N-乙酰神经氨酸修饰的RNA,从而能够从最少的生物流体(10μl初始生物流体)中对小细胞外囊泡(sEV)上的glycoRNA进行灵敏、选择性的分析。 使用drFRET,研究鉴定了来自7种癌细胞系的5种流行的sEVglycoRNA。在100名患者队列(6种癌症类型和非癌症对照)中,sEV glycoRNA谱在区分癌症和非癌症病例方面达到100%的准确性(95%置信区间),在对特定癌症类型进行分类方面达到89%的准确性。此外,drFRET揭示sEVglycoRNAs与Siglec蛋白和P-选择素特异性相互作用,这对sEV细胞内化至关重要。drFRET策略为sEV glycoRNA的成像和功能分析提供了一个多功能且灵敏的平台,对临床应用具有广阔的意义。
最近的研究揭示了哺乳动物细胞表面存在修饰的RNA,最初称为膜相关RNA(maxRNA)。目前,已经确定了maxRNA的部分结构信息和功能相关性。RNA的糖基化很重要,因为各种RNA修饰在不同的细胞过程中起着关键作用。Zhang等人发现,glycoRNA通过与内皮细胞上的P-选择素相互作用,增强体内中性粒细胞向炎症部位的募集,它们的表达和功能依赖于Sidt基因。尽管最近取得了进展,但对glycoRNA的理解落后于蛋白质、脂质和聚糖。
非常需要开发检测和分析glycoRNA的技术。已经开发了几种鉴定glycoRNA的方法。点击化学和基于代谢标记的印迹或成像技术可有效表征glycoRNA的RNA和聚糖部分分别。代谢标记与新一代测序的整合可实现glycoRNA序列的精确谱分析。此外,可以通过质谱法精确鉴定glycoRNA的假定结构“聚糖组成”。Ma等开发的ARPLA技术有助于细胞表面glycoRNA的空间成像。然而,这些方法通常需要复杂的实验设计和严格的条件,并且同时提供序列和空间信息仍然具有挑战性。因此,开发用于glycoRNA灵敏和特异性分析的简化方法对于进一步研究其分子特征和生物功能至关重要。
许多功能性磷脂双层结构在细胞膜上发生动态转变,携带了大量与祖细胞高度相似的物质信息。这引发了关于glycoRNA的作用及其在其他膜结构上的潜在存在的有趣问题。小细胞外囊泡(sEV,通常直径为30-150nm)是由各种细胞自然分泌的磷脂膜封闭纳米级囊泡的一种亚型。细胞通过分泌载有多种生物分子的sEV来积极协调复杂的生物过程,而sEV的货物特异性调节和生物发生是不可或缺的细胞过程。因此,glycoRNA极有可能存在于sEV上。值得注意的是,已知sEV携带的大多数生物分子与细胞间通讯、免疫反应和感染、代谢和心血管疾病、神经退行性疾病和癌症在功能上相关。glycoRNAs在sEVs上的锚定可能反映了隐藏的生化信息,并对sEV功能产生显着的调节作用。研究sEV上glycoRNA的存在及其对sEV功能的影响是一项重大需求,需要开发合适的方法。
在这项工作中,研究提出了一种双重识别Förster共振能量转移(drFRET)策略,该策略结合了降维算法,能够以高灵敏度和选择性在sEV上对多个glycoRNA进行成像。研究使用两种不同的DNA探针:一种作为用于聚糖识别(GRP)的N-乙酰神经氨酸(Neu5Ac)探针,另一种作为用于检测glycoRNA的原位杂交探针(ISHP)。drFRET方法依赖于在满足邻近要求时通过偶极-偶极耦合从激发态供体荧光团到基态受体发生的非辐射能量转移,从而有效防止假阳性信号。通过drFRET,研究成功检测了癌细胞分泌和血清衍生sEVs上多个glycoRNAs的FRET信号。sEVs上5个单独glycoRNA水平的未加权总和通过集成降维分析算法对6种癌症类型进行自动分类和可视化,在癌症诊断中表现出很高的准确性。最后,研究证明Siglec蛋白的配体部分由sEVglycoRNA组成,它们在sEV的细胞内化中起关键作用。总体而言,drFRET方法推进了glycoRNA检测和功能分析的工具箱,为早期精确疾病诊断提供了有前途的生物标志物(sEVglycoRNA)。

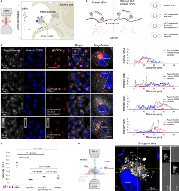
图1 通过消融sEV上的表面RNA来减少细胞摄取(摘自Nature Communications)
参考消息:
https://doi.org/10.1038/s41467-025-58490-2

