术中心脏骤停的原因、预防以及应急预案
时间:2025-04-17 12:12:30 热度:37.1℃ 作者:网络

术中心脏骤停是外科手术中最为紧急和危及生命的并发症之一,其发生往往出乎意料,对手术患者的生命构成严重威胁。心脏骤停的原因错综复杂,可能涉及患者自身的病理生理状态、手术操作的复杂性以及麻醉管理的多个环节。为了有效应对这一挑战,深入探究术中心脏骤停的原因显得尤为重要。同时,制定科学合理的预防措施和应急预案,能够在关键时刻挽救患者生命,减少手术风险。这不仅要求医疗团队具备高度的专业素养和应急能力,还需在术前、术中和术后各个环节实施严格的管理和监测,确保手术安全,为患者提供全方位的生命保障。
术中心脏骤停的原因分析
术中心脏骤停是手术过程中一种极为严重的并发症,其发生原因复杂多样,主要可归结为以下几个方面:
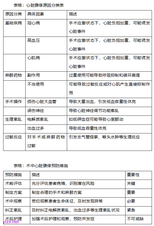
一是患者自身存在的基础疾病,如冠心病、高血压、心肌病等。这些患者在手术应激状态下,由于心脏负担加重,可能诱发急性心肌缺血、心律失常等心脏事件,从而导致心脏骤停。
二是麻醉药物的副作用或不当使用。如过量使用麻醉剂可能导致呼吸抑制和循环衰竭,进而引发心脏骤停。此外,某些麻醉药物可能对心肌产生直接抑制作用,或者在患者体内产生过敏反应,也可能导致心脏骤停。
三是手术操作不当。如在进行手术过程中,不慎损伤心脏大血管,导致大量出血,引发低血容量性休克,进而导致心脏骤停。此外,手术过程中误伤神经,可能导致心脏神经调节功能紊乱,从而引发心脏骤停。
四是术中出现电解质紊乱、出血过多等生理紊乱状况,未能及时纠正。如术中出现严重低钾血症,可能导致心室颤动,从而引发心脏骤停。此外,术中出血过多,可能导致低血容量性休克,进而引发心脏骤停。
五是患者对手术或麻醉药物的过敏反应。部分患者可能对手术或麻醉药物产生严重的过敏反应,引发支气管痉挛、喉头水肿等严重生理反应,进而导致心脏骤停。
针对以上潜在原因,必须采取全面的预防措施。这包括术前充分评估患者病情,制定合理的手术和麻醉方案,术中密切观察患者生命体征,及时纠正生理紊乱状况,以及术后加强护理和观察等措施。只有这样,才能有效降低术中心脏骤停的发生率,保障患者的生命安全。

手术中心脏骤停的预防策略
患者术前评估与准备
在术前阶段,医疗团队应对患者进行全面而细致的身体检查,包括心电图、超声心动图、血液生化等检查,以评估患者的心脏功能和整体健康状况。此外,详细询问患者的病史,了解既往心脏病史、药物过敏史等重要信息。对于存在高风险因素的患者,如老年人、有心血管疾病史或术前评估认为心脏功能较差的患者,应提前制定个性化的手术和麻醉方案。在制定方案时,应充分考虑患者的具体情况,如手术类型、麻醉方式等,确保手术的安全性。必要时,可以请心内科专家进行会诊,为患者提供更专业的意见和建议。在术前准备阶段,应积极纠正患者的电解质紊乱、贫血等问题,确保患者在最佳状态下接受手术。同时,应向患者充分交代手术风险和注意事项,取得患者的理解和同意。
麻醉管理与监测
麻醉医生在术前应根据患者的具体情况选择合适的麻醉方式和药物。在麻醉过程中,应严格控制麻醉深度,避免麻醉过浅或过深导致的并发症。术中应持续监测患者的生命体征,包括心率、血压、血氧饱和度等。对于存在心脏疾病的患者,还应监测心电图的变化,及时发现并处理异常情况。此外,应准备好急救药物和设备,如肾上腺素、阿托品等,以备不时之需。在麻醉过程中,应与患者保持良好的沟通,缓解其紧张情绪,确保手术的顺利进行。

手术操作规范与团队协作
手术过程中,主刀医生应严格遵守手术操作规范,确保手术精准无误。团队成员间应保持良好的沟通协作,及时分享手术进展和患者状态信息。对于高风险手术,应邀请经验丰富的专家参与指导,确保手术的安全性和成功率。在手术过程中,应严格遵守无菌操作规范,避免医源性感染的发生。同时,应关注患者的生命体征变化,及时发现并处理可能出现的并发症。对于出现异常情况的患者,应及时终止手术,确保患者的生命安全。
术后监测与护理
术后患者仍需接受密切的生命体征监测,及时发现并处理可能的并发症。护理人员应关注患者的疼痛管理、营养支持等方面,促进患者早日康复。同时,应与患者保持良好的沟通,了解其术后恢复情况及心理状态,提供必要的心理支持和护理。此外,还应定期进行随访,了解患者的长期恢复情况及健康状况,为患者提供全面的护理服务。
术中心脏骤停的应急预案制定
应急响应团队组建与培训
医院应组建一支由多学科专业人员组成的应急响应团队,包括但不限于麻醉医生、外科医生、心内科医生、重症监护室护士等关键岗位成员。这支团队应具备丰富的临床经验和扎实的专业技能,能够在最短的时间内做出准确判断并采取有效措施。为了确保团队成员在面对突发状况时能够迅速、准确地采取行动,医院应定期组织应急演练和培训活动,模拟术中心脏骤停等紧急情况,让团队成员熟悉应急预案的每一个环节,提高实战能力和应急处理水平。
应急预案流程设计
应急预案的流程设计应详尽、周密,并具有高度的可操作性。预案应明确从发现心脏骤停迹象到后续救治各阶段的处理步骤和责任分工。一旦在手术过程中出现心脏骤停事件,应立即启动应急预案,由专职人员迅速展开初步复苏和生命支持工作,包括但不限于胸外按压、人工呼吸、电除颤等急救措施。同时,迅速通知相关科室和专家,如心内科、重症监护室、急诊科等,以便他们能迅速到达现场参与救治工作,确保救治过程高效有序进行。
应急设备与药品准备
为了应对术中心脏骤停等紧急情况,医院必须确保配备完备的应急设备和药品。这包括但不限于自动体外除颤器(AED)、呼吸机、急救药品(如肾上腺素、阿托品等),以及可能用到的其他生命支持设备。此外,医院还需建立严格的设备管理制度,定期对所有应急设备进行检查、维护和更新,确保其在紧急情况下能够正常、高效地运作。同时,相关药品应储备充足,并确保在有效期内,以便在关键时刻提供及时有效的治疗。
术中心脏骤停的应急处理措施
初步复苏与生命支持
一旦发现患者术中出现心脏骤停,医护人员应立即启动急救程序,对患者进行胸外按压以维持其血液循环和脑部供氧。同时,根据患者具体情况判断是否需要进行人工呼吸以辅助呼吸,以及是否使用除颤器进行电除颤。这一系列操作旨在尽快恢复患者自主循环和呼吸功能,确保生命体征的稳定。此外,建立静脉通道以便快速给予急救药物也是至关重要的。
高级生命支持与病因治疗
初步复苏成功后,应迅速过渡到高级生命支持阶段。这一阶段的目标是维持患者的呼吸和循环功能稳定,并通过积极处理来纠正电解质紊乱、酸碱失衡等问题,以及针对心脏骤停的潜在病因进行干预。例如,对于因术中出血导致心脏骤停的患者,需立即采取措施控制出血并进行输血治疗;对于心律失常引起的心脏骤停,应根据具体类型给予相应的抗心律失常药物治疗或植入心脏复律除颤器(ICD)等。
后续监测与康复指导
术后,患者需接受持续的生命体征监测和病情评估。医疗团队应根据患者的恢复情况制定个性化的康复计划,指导患者进行适当的康复训练,促进患者早日康复。同时,关注患者的心理状态,提供必要的心理支持。

