Cell子刊:华莹奇团队发现甲硫氨酸干预可提高这一类型骨肉瘤对免疫检查点治疗敏感性
时间:2025-04-16 12:09:50 热度:37.1℃ 作者:网络
骨肉瘤是最常见的骨原发恶性肿瘤,高发于青少年,约60%的患者发病年龄在10-25岁之间,高发年龄为10-14岁。骨肉瘤难以被早期诊断,约10-20%的患者在首次诊断时已存在转移。而且治疗方式有限,标准治疗方案(包括手术切除和围手术期化疗)治疗效果有限,局限性骨肉瘤的5年生存率在60-70%,肺转移患者5年生存率约20-30%,复发患者5年生存率低于20%。此外,由于骨肉瘤的肿瘤微环境中缺乏肿瘤浸润淋巴细胞,导致目前免疫治疗效果也不佳。
近年来,研究发现骨肉瘤基因组中染色体9p21.3缺失频率非常高,导致位于这一区域的关键肿瘤抑制基因CDKN2A和相邻基因MTAP(甲硫腺苷磷酸化酶)缺失。MTAP缺失在骨肉瘤中的发生率约为15-20%,代表了一个重要的患者亚群。MTAP催化MTA(S-甲基-5'-硫腺苷)转化为腺嘌呤和5-甲硫核糖-1-磷酸,这一酶活性在多胺代谢、腺嘌呤和甲硫氨酸的补救途径中起关键作用。
近日,上海交通大学医学院附属第一人民医院 华莹奇团队 在 Cell Reports Medicine 上发表题为 Methionine intervention induces PD-L1 expression to enhance the immune checkpoint therapy response in MTAP-deleted osteosarcoma 的文章,作者通过分析骨肉瘤患者的基因组和转录组数据,发现MTAP缺失的骨肉瘤免疫治疗效果较差,其肿瘤微环境呈免疫抑制型,CD8 T细胞减少。而使用限制甲硫氨酸摄入或使用MAT2A抑制剂可以提高骨肉瘤对免疫检查点治疗的敏感性,这一效应主要是通过激活转录因子IKZF1转录因子,导致PD-L1表达增加实现的。该研究为MTAP缺失的骨肉瘤患者提供了新的临床治疗策略。

首先,为了评估MTAP状态对骨肉瘤免疫治疗的影响,作者构建了一个基于MTAP状态的临床队列,包括13名接受免疫检查点治疗的骨肉瘤患者。作者通过NGS或IHC将患者分为MTAP缺失组和MTAP非缺失组(图1A)。研究结果显示,MTAP非缺失组患者中有3例为疾病稳定(SD),5例为部分缓解(PR);而MTAP缺失组有3例为疾病进展(PD),2例为SD(图2)。这表明MTAP状态是影响骨肉瘤免疫检查点治疗反应的关键因素。

图1 基于MTAP状态的骨肉瘤临床队列的工作流程
(A)根据MTAP状态将13名接受免疫治疗的骨肉瘤分组并评估治疗反应
(B) 收集新鲜骨肉瘤组织样本进行单细胞RNA测序和MTAP基因型分析
(C) 从既往发表的骨肉瘤多组学数据集中选取50名患者,根据MTAP状态分组,并结合基因组学、转录组学和免疫组化数据分析肿瘤微环境特征

图2 用于考察MTAP状态对免疫检查点治疗影响的患者信息
为探究MTAP状态对骨肉瘤肿瘤微环境的影响,作者采用单细胞转录组测序和批量RNA测序解卷积两种方法进行交叉验证(图1B, 1C)。通过和MTAP非缺陷型骨肉瘤肿瘤的微环境的测序数据对比,发现MTAP缺陷型的肿瘤组织中CD8+ T细胞显著减少,而恶性增殖的间充质干细胞增加,免疫检查点相关分子信号减弱,与T细胞活性相关的信号通路下调(图3B, 3C)。免疫组织化学染色进一步证实MTAP缺失的骨肉瘤微环境中缺乏CD8+ T细胞,PD1和PDL1的表达减少(图3D, 3E)。这些结果一致表明MTAP缺失骨肉瘤微环境中CD8+ T细胞浸润减少,形成免疫抑制性微环境,从而影响免疫检查点治疗效果。

图3 MTAP缺失骨肉瘤中缺乏CD8A+ T细胞
B: RNA测序数据揭示MTAP缺失骨肉瘤中恶性增殖MSC增加而CD8A+ T细胞减少;C部分:单细胞和RNA-seq数据整合分析揭示MTAP缺失骨肉瘤与野生型骨肉瘤微环境中主要的差异细胞是要恶性增殖MSC和CD8A+ T细胞;D/E:免疫组化染色显示MTAP缺失组织中CD8A+、PD-1和PD-L1表达降低
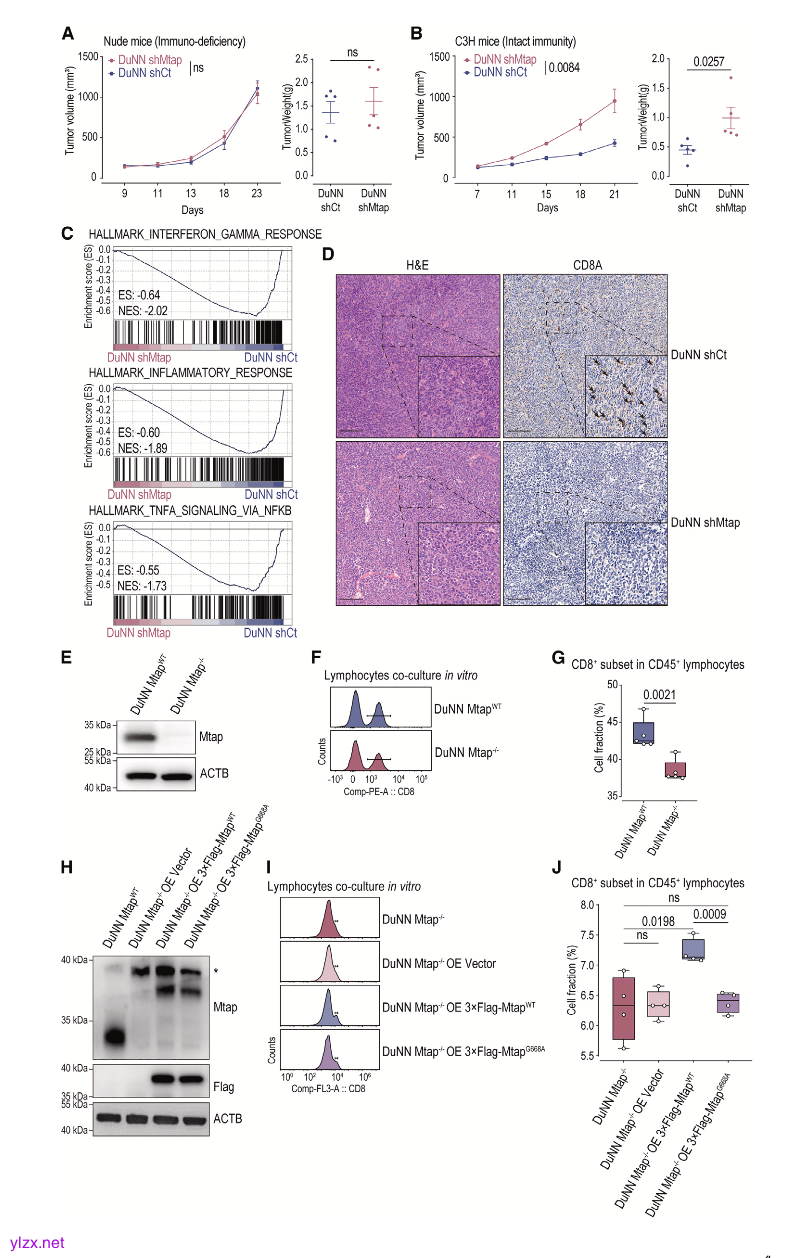
为了排除其他基因组特征和信号通路改变对骨肉瘤肿瘤微环境的影响,作者构建了Mtap功能缺陷型的小鼠骨肉瘤模型,发现在裸鼠中Mtap功能缺陷型肿瘤和非Mtap功能缺陷型肿瘤的生长没有差异(图4A),但在免疫完整的小鼠中,Mtap敲低组的肿瘤体积和重量远高于野生骨肉瘤(图4B),肿瘤组织表现出免疫相关信号的下调和肿瘤增殖相关信号的上调(图4C)。这些数据共同表明Mtap功能缺陷型的骨肉瘤组织中存在免疫抑制型的肿瘤微环境。
另外作者通过免疫组化发现Mtap敲低的肿瘤组织中CD8+ T细胞减少(图4D)。为了进一步验证MTAP功能与CD8+ T细胞缺乏之间的直接关系,作者构建了基因组Mtap删除模型(DuNN Mtap-/-)、正常功能Mtap蛋白回补模型(DuNN Mtap-/- OE 33FLAG-MtapWT)、无活性Mtap蛋白回补模型(DuNN Mtap-/- OE 33FLAG-MtapG668A)。与T细胞共培养后发现,Mtap删除导致CD8A+ T细胞比例下降;回补野生型Mtap 蛋白后,共培养T细胞中CD8+ T细胞比例增加;但回补无活性MtapG668A后,共培养T细胞中CD8+ T细胞比例不会增加。这些数据共同证明MTAP功能缺失可独立地导致骨肉瘤TME中CD8+ T细胞缺乏(图4E-G)。

图4 MTAP缺失导致的功能缺陷独立引起骨肉瘤中CD8A+ T细胞的缺乏
作者认为虽然MTAP缺失导致肿瘤微环境中T细胞比例减少,但同时肿瘤细胞的甲硫氨酸挽救通路受损,细胞变得更加依赖外源性甲硫氨酸供应。基于这一假设,作者限制了MTAP功能缺陷型骨肉瘤小鼠的甲硫氨酸摄入。结果显示,通过限制甲硫氨酸摄入和PD-1单克隆抗体的组合治疗显著减缓肿瘤生长,终点肿瘤重量显著低于正常饮食组(图5)。

图5 限制甲硫氨酸摄入增加PD-1单克隆抗体治疗效果
考虑到骨肉瘤高发于青少年,限制甲硫氨酸的摄入可能导致发育异常,作者考虑将甲硫氨酸饮食限制替换成使用选择性抑制剂SCR6639(该抑制剂能抑制甲硫氨酸代谢中的关键酶MAT2A活性)。结果显示,SCR6639和PD-L1单克隆抗体组合治疗显著减少肿瘤生长,显著延长小鼠的生存时间(图5)。通过转录组分析评估MAT2A抑制后肿瘤组织的分子生物学变化,发现免疫相关信号通路被激活,而与肿瘤进展相关的信号通路下调。此外,T细胞、NK细胞、B细胞和髓样细胞(单核细胞-巨噬细胞、树突状细胞) 丰度整体上调。CD8+ T细胞比例增加,CD4+ T细胞和FOXP3 T细胞比例减少(图6)。这些结果证明,抑制甲硫氨酸代谢水平能逆转CD8+ T细胞缺乏,增加MTAP缺失型骨肉瘤的免疫治疗响应。

图6 小鼠MTAP缺失骨肉瘤模型中验证MAT2A抑制剂对免疫检查点治疗的增强效果
最后,作者通过分析骨肉瘤数据库中(SGH-OS和TARGET-OS)与PD-L1表达相关的基因和体外实验阐明了甲硫氨酸抑制增强免疫治疗检查点的分子机制:在MTAP缺失的骨肉瘤细胞中,IKZF1表达水平较低,低IKZF1表达与肿瘤预后不良有相关性。当通过饮食限制或者MAT2A抑制剂限制甲硫氨酸代谢时,IKZF1表达增加,IKZF1作为转录因子激活PD-L1的表达,进而提高免疫治疗效果。
总之,本研究通过多组学分析发现MTAP缺失型骨肉瘤由于CD8+ T细胞浸润不足,导致免疫检查点治疗效果差,证明甲硫氨酸代谢干预(通过饮食限制或MAT2A抑制剂SCR6639)能激活IKZF1转录因子,增强PD-L1表达,促进CD8+ T细胞浸润,改善肿瘤免疫微环境,从而显著提高免疫检查点治疗。在MTAP缺失型骨肉瘤小鼠模型中,甲硫氨酸干预联合免疫检查点治疗能显著延长生存期。该发现为MTAP缺失骨肉瘤患者提供了新的治疗策略,有望改善这一难治性肿瘤亚型的临床预后。

