STTT 四川大学华西医院陈晓平教授团队揭示血管平滑肌中高表达C/EBPβ在高脂诱导动脉僵化中的作用及机制
时间:2025-04-14 12:08:42 热度:37.1℃ 作者:网络
动脉僵化(Arterial stiffness)指结构和功能改变引发的血管收缩/舒张能力下降,是多种心脑血管事件的重要危险因素。高脂血症与动脉僵化密切相关,但高脂血症引发动脉僵化的分子机制并不清楚,且临床工作中仍缺乏针对性的治疗靶点与评估生物标志物。
2025年4月2日,四川大学华西医院心脏内科陈晓平教授团队在国际顶级学术期刊Signal Transduction and Targeted Therapy发表题为“C/EBPβ activation in vascular smooth muscle cells promotes hyperlipidemia-induced phenotypic transition and arterial stiffness”的论文。该研究报道了CCAAT/增强子结合蛋白β (C/EBPβ)诱导的血管平滑肌细胞表型转换促进高脂诱导的动脉僵化,同时发现C/EBPβ的下游分泌因子PDGF-CC与人群肱踝脉搏波传导速度呈现出相关性,为高脂血症诱导的动脉僵化提供了潜在的靶点以及生物标志物。

动脉僵化是年龄、生活方式(吸烟)、疾病(高脂血症、糖尿病)等引起血管收缩/能力下降,其病理机制与弹力纤维降解、胶原纤维沉积、平滑肌细胞硬化等相关。颈股脉搏波传导速度(CfPWV)或肱踝脉搏波传导速度(BaPWV)是动脉僵化最常用的检测指标。研究已经证实,CfPWV (6.51–9.32m/s)每增加一个标准差,心血管疾病的患病风险增加1.2倍,baPWV和cfPWV每增加1 m/s,10年ASCVD风险分别增加0.60%和1.17%。
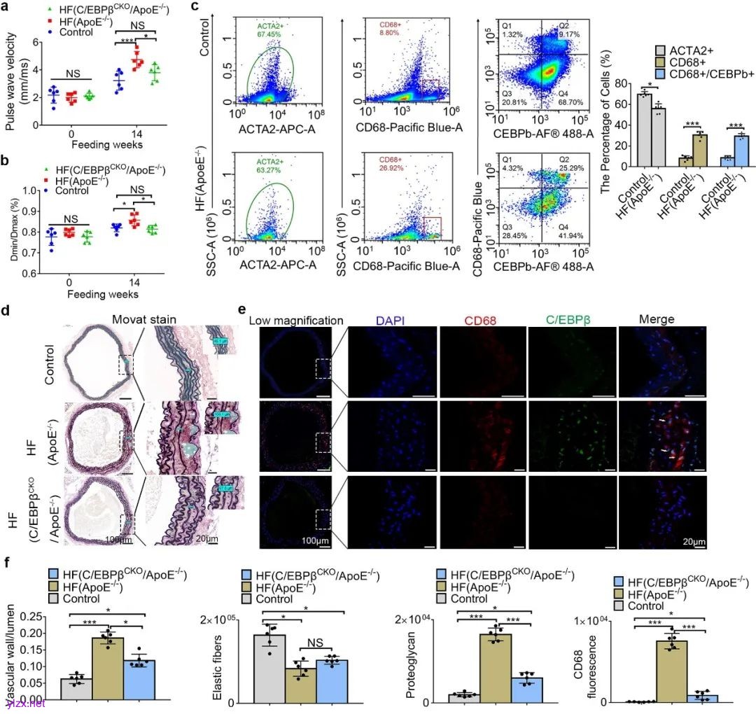
在高脂环境下,动脉僵化常常与动脉粥样硬化合并存在。该研究团队在动脉粥样硬化小鼠的动脉壁中层中观察到CCAAT/增强子结合蛋白β (C/EBPβ)存在高表达现象。C/EBPβ主要高表达于巨噬细胞、脂肪细胞等,而动脉中层几乎全由血管平滑肌细胞(VSMCs)构成,C/EBPβ在高脂血症环境下VSMCs出现高表达后的作用并不清楚。VSMCs具有多种表型,高脂环境下VSMCs会从收缩表型向类巨噬细胞表型进行转换。由于转为类巨噬表型后,VSMCs收缩能力下降,研究者推测C/EPBβ在VSMCs中的高表达可能与高脂诱导的动脉僵化有关。为此,研究者首先多次探测了高脂血症小鼠主动脉不同部位C/EBPβ的表达情况,发现C/EBPβ高表达细胞不仅存在于斑块内,同时出现在主动脉弓、腹主动脉的中膜层。随后从小鼠主动脉提取原代VSMCs,在体外予以甲基-β-环糊精复合的游离胆固醇(MBD-Chol)刺激72h,发现C/EBPβ是促进MBD-Chol诱导的VSMCs表型转换的重要分子,并且敲减C/EBPβ可以缓解VSMCs对MBD-Chol的摄取。由于C/EBPβ是增强子结合蛋白,通过使用染色质免疫共沉淀测序(ChIP-seq)对其功能进行检测。结果表明,MBD-Chol处理72h后,VSMCs中C/EBPβ结合基因的能力明显增强,并且下游基因富集到GO数据库后提示C/EBPβ最主要的作用由细胞的聚糖生物合成变为解剖结构形态发生。使用IPA (Ingenuity Pathway Analysis)组学数据通路分析和网络构建工具进行分析后,发现在类巨噬细胞表型的VSMCs中,C/EBPβ发挥的作用主要集中在细胞骨架改变中。为此,团队使用IPA筛选下游分子,发现C/EBPβ通过Disheveled相关形态发生激活因子1 (Daam1)调控细胞骨架。

为了证实VSMCs中C/EBPβ高表达在高脂诱导的动脉僵化中的作用,团队构建了ApoE-/-/C/EBPβfl/fl-Taglncre小鼠,即在ApoE-/-小鼠中条件性敲除VSMCs中C/EBPβ,发现使用60%高脂饮食饲养成年ApoE-/-小鼠14周可发生主动脉中C/EBPβ与CD68双阳的细胞显著增加,以及明显的主动脉脉搏波传导速度(aPWV)增加和动脉收缩能力的下降,而敲除VSMCs中的C/EBPβ后则会显著缓解高脂诱导的动脉aPWV和收缩能力的改变。这些结果表明,VSMCs中C/EBPβ的激活促进了高脂血症诱导的动脉僵硬,而这一作用可能与VSMCs的表型转换密切相关。

由于C/EBPβ是转录因子主要存在于细胞核内,临床直接运用存在难度。团队挖掘下游测序数据,发现在VSMCs表型转化后分泌的细胞因子明显变化,其中分泌因子PDGF-CC的基因表达明显增加。结合既往他人研究,发现C/EBPβ及PDGF-CC在MBD-Chol处理人源冠脉VSMCs后的转录组测序中同样出现上调的情况。之后,团队通过纳入排除患者,最终通过1:2匹配共纳入360名自然人群患者,发现PDGF-CC与人群的baPWV存在相关性,表明PDGF-CC是动脉僵化的潜在生物标志物。

此外,该研究提供了使用小动物超声检测主动脉脉搏波传导的方法,并使用改良Movat五色染色发现了动脉中层的蛋白聚糖(糖基化蛋白),这些方法均为深入研究动脉僵化提供了可靠的指标。
在讨论中,作者提到本研究的一些局限性。由于实验过程中多次提取ApoE-/-/C/EBPβfl/fl-Taglncre小鼠主动脉VSMCs活细胞失败(推测与敲除C/EBPβ以及高脂诱导的动脉结构改变相关),本研究没能检测到条件敲除C/EBPβ后VSMCs在小鼠主动脉的表型分布情况。同时,尽管PDGF-CC与人群baPWV存在相关性,但相关系数偏弱,推测与检测的人群为正常血脂人群相关。
四川大学华西医院心脏内科陈晓平教授、孟庆涛副教授为本文共同通讯作者,四川大学华西医院马骏博士后、杨翔宇博士、李雅楠博士、张鑫主治医师为本文共同第一作者。该工作得到国家自然科学基金的资助。
原文链接:
https://www.nature.com/articles/s41392-025-02196-w

