武汉大学喻爱喜、张栋/武汉纺织大学杨红军AFM: 糖尿病患者跨区穿支皮瓣的新策略:活性氧响应型水凝胶实现药物-离子-气体联合递送
时间:2025-04-11 12:10:00 热度:37.1℃ 作者:网络
全球约5亿糖尿病患者中,超过1.25亿人会在病程中出现局部糖尿病溃疡。这类创面以进行性组织缺损和迁延性感染为特征,当缺损面积较大时,自体跨区穿支皮瓣因其血供优势成为修复重建的首选方案。然而临床数据显示,约30%的皮瓣移植面临远端坏死风险,这一并发症的核心机制直指皮瓣的"生命线"——Choke血管区。作为相邻血管的交通枢纽,Choke区的血管新生能力直接决定皮瓣存活范围。但在糖尿病病理环境下,这一关键区域面临双重打击:一方面,高糖诱导的氧化应激通过线粒体途径引发内皮细胞凋亡,导致微血管密度下降40%~60%;另一方面,晚期糖基化终产物蓄积显著抑制VEGF信号通路,使血管新生延迟达5~7天。这种"血管生成-内皮损伤"的恶性循环,最终导致皮瓣远端出现不可逆的缺血性坏死。
为了解决这一问题,武汉大学中南医院喻爱喜教授、张栋副主任团队联合武汉纺织大学杨红军教授团队合作设计了联合递送二甲双胍-锶离子-NO气体的水凝胶(MSL@Z/G hydrogel),通过活性氧(ROS)响应激活抗氧化反应,从而在Choke区发挥出色的抗炎和血管生成能力,重建微环境的稳态和增加皮瓣远端的血液供应。此外,该水凝胶的可注射性和良好的机械性使其方便地应用于不同大小的皮瓣。这种多功能 MSL@Z/G水凝胶为在糖尿病状况下的皮瓣术后治疗提供了一种前景广阔的新策略(图1)。相关工作以标题为“ROS-Responsive Hydrogel Enables Drug/Ion/Gas Co-Delivery for Improving Survival of Multi-Territory Perforator Flap in Diabetes”发表在《Advanced Functional Materials》。


图1. (A) MSL@Z/G水凝胶制备的流程图;(B) 应用于跨区穿支皮瓣的机制图
一、多功能水凝胶的合成与表征
研究团队设计了一种多功能水凝胶,使用ZIF-90纳米颗粒作为递送核心,将精氨酸、锶离子、二甲双胍装入其中;随后将纳米颗粒负载在GelMA水凝胶中,完成协同递送系统的制备。各种表征证实了SL@Z纳米颗粒的成功合成(图2)。水凝胶溶液(MSL@Z/G)在紫外照射下交联,展现出增强的交联密度和减慢的降解速率。水凝胶中二甲双胍和锶离子的稳定释放,保证皮瓣应用中的有益过程(图3)。

图2. 纳米颗粒的合成与表征。

图3. 水凝胶的合成与表征。
二、多功能水凝胶的体外生物功能
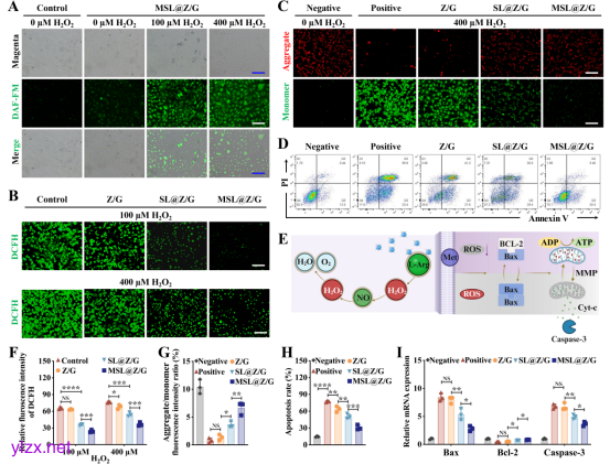
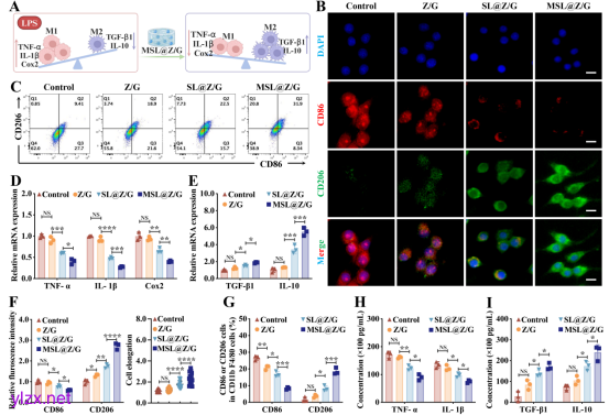
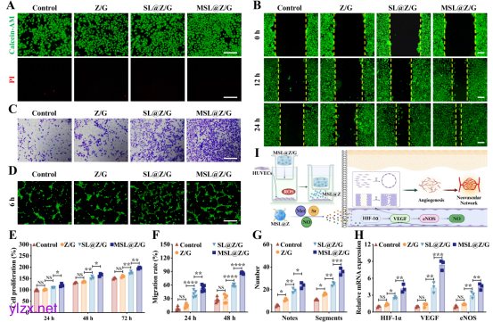
水凝胶中的精氨酸作为NO供体,在过氧化物的刺激下自适应释放NO气体。体外实验表明,MSL@Z/G水凝胶通过释放二甲双胍、锶离子和NO气体,在糖尿病微环境中发挥“两个保护、一个新生”的作用。首先,水凝胶在高氧化的环境中清除ROS,减轻线粒体应激和抑制细胞凋亡(图4);然后,通过加速炎症反应的消除和促进M2巨噬细胞的极化,为微环境营造健康状态(图5);接着,在抗氧化和抗炎的双重保护下,激活HIF-1α/VEGF/eNOS通路,促进内皮细胞增殖、迁移和血管新生(图6)。

图4. 水凝胶的ROS响应性和抗氧化能力。

图5. 水凝胶调节巨噬细胞能力。

图6. 水凝胶增强内皮细胞功能。
三、多功能水凝胶的体内生物学功能
通过构建糖尿病大鼠的跨区穿支皮瓣模型,采用多时间点的大体观察和血流信号测量,更早地预测皮瓣远端的坏死情况。其中,MSL@Z/G水凝胶组呈现最高的血流信号,完整的上皮结构、丰富的血管组织和整齐排列的胶原纤维,揭示其有效地提高了皮瓣的存活率。

图7. 体内评估MSL@Z/G水凝胶对于糖尿病大鼠的皮瓣术后的修复能力。
【总结】
综上所述,该项工作开发了MSL@Z/G水凝胶,以糖尿病病理环境的标志之一ROS作为触发因素,构建了一个响应式NO输送系统和二甲双胍、锶离子缓释系统,这赋予了水凝胶多功能性。此外,可注射性和良好的机械性能,使其在复杂场景中也能方便使用。实验结果表明,这种水凝胶能够在糖尿病微环境中具有抗氧化、抗炎、促进血管生成等功能,为其在跨区穿支皮瓣的临床应用提供了理论依据。
原文链接:
https://advanced.onlinelibrary.wiley.com/doi/10.1002/adfm.202500586

