Cell:大设施出大成果,李汉杰团队发现与体型大小有关的免疫细胞:外周小胶质细胞
时间:2025-04-10 12:18:24 热度:37.1℃ 作者:网络
作为免疫系统的重要组成,巨噬细胞广泛分布于不同组织器官,在胚胎发育、器官形成、稳态维持和疾病发生发展中发挥关键作用。巨噬细胞亚群多样,功能复杂。其中,小胶质细胞(microglia)作为巨噬细胞家族中的特殊成员,广泛参与中枢免疫监视与炎症反应、神经发育及其退行性疾病等生理病理过程。自1919年被发现至今的一百多年里,小胶质细胞一直被认为是中枢神经系统(CNS)所特有的巨噬细胞亚群。
然而,中国科学院深圳先进技术研究院合成生物学研究所李汉杰团队于2023年在《Cell》期刊上发表的的文章打破了该传统认知:发现人体胚胎的多个外周组织(如皮肤、心脏和睾丸)中存在大量“小胶质细胞”(详见“iSynBio爱星博”报道:CELL | 深圳合成生物大设施助力李汉杰团队构建人体免疫发育细胞图谱)。考虑到小胶质细胞对中枢神经系统神经发育的重要意义,该团队进而大胆猜想,人体外周神经系统(PNS)中或许也存在小胶质细胞。

文章上线截图(待更新)
2025年4月7日,李汉杰团队在《Cell》期刊在线发表了题为“Peripheral nervous system microglia-like cells regulate neuronal soma size throughout evolution”的论文,其结果证实了上述猜想。研究团队发现一群驻留在外周神经系统的巨噬细胞新类群,该类群与中枢神经系统小胶质细胞(CNS microglia)具有相同的转录组、表观组,蛋白表达,发育起源以及功能。因此,团队将这一新发现的细胞类群,称为外周神经系统小胶质细胞(PNS microglia)。团队进一步发现PNS microglia直接包裹外周神经元胞体,可调节胞体增大和轴突生长,对外周神经元的成熟和功能至关重要。通过对24种脊椎动物进行的演化分析发现,PNS microglia在进化上非常古老,至少在硬骨鱼类的共同祖先已经存在。与CNS microglia不同的是,这群细胞仅在体型及外周神经元相对较大的脊椎动物中有保留,这也与它们支撑神经元胞体增大的功能一致。而在小体型物种(如小鼠、大鼠)中该群细胞变少或者消失。这一发现也合理地解释了为何在过去长达一百多年的时间里,这种在神经发育和免疫调节中都具有重要意义的细胞类型始终未被发现——生物学界长期依赖小鼠作为主要的模式生物。
总之,该研究挑战了百年来关于外周神经系统中不存在小胶质细胞的传统观点,同时揭示了一群与物种体型大小有关的新型免疫细胞及其功能。这些全新的发现,不仅极大地拓展了人们对小胶质细胞分布和功能的认知边界,更为探索外周神经系统发育及其相关疾病开辟了全新的视角,提供了潜在的研究靶点,有望在未来推动相关领域的研究取得重大突破。

图一:PNS microglia的发现,发育,功能及演化
外周神经系统“小胶质细胞”(PNS microglia)的发现
为验证上述“外周神经系统也存在小胶质细胞”的猜想,研究团队对人、食蟹猴、小鼠、大鼠和猪的中枢神经系统和外周神经系统(背根神经节、交感神经节)中的免疫细胞进行了无偏差单细胞转录组测序。跨物种整合分析显示,在人、食蟹猴和猪的外周神经节中存在一群与CNS microglia转录组相同的细胞类群,因此被命名为PNS microglia。随后研究人员通过表观组学和细胞谱系分析手段,进一步证实了PNS microglia的表观组与CNS microglia相似,而且二者在发育上都起源于卵黄囊来源的巨噬细胞前体。以上结果从转录组、表观组、蛋白表达和发育起源上充分证明了外周神经系统存在小胶质细胞。值得特别关注的是,在小鼠和大鼠体内并未检测到PNS microglia的存在,这很可能就是此前这一重要细胞群体一直未被发现的关键原因。

图二:PNS 和CNS microglia 具有相同的转录组、表观组及发育路径
PNS microglia直接包裹外周神经元胞体
在经典教科书中,外周神经元胞体被卫星胶质细胞(Satellite glial cells)形成的包膜所包裹,形成了神经元-卫星胶质细胞二元结构。然而,该团队在对PNS microglia进行空间定位分析时,发现其主要位于卫星胶质细胞形成的包膜内部,直接接触并包裹外周神经元胞体,形成了神经元-小胶质细胞-卫星胶质细胞的三元结构,修正了教科书中的二元结构模型。

图三:PNS microglia直接包裹外周神经元胞体
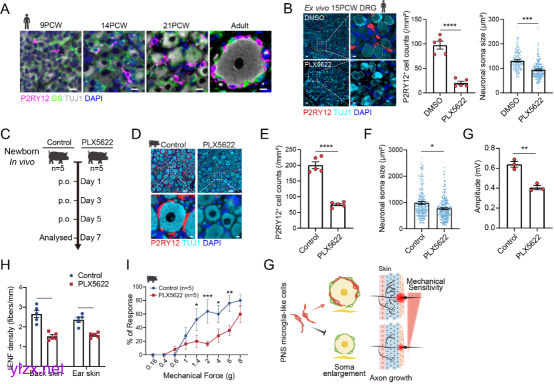
PNS microglia是外周神经元胞体变大、轴突生长、功能成熟所需
为了探究PNS microglia的生理功能,研究人员利用人和猪的胚胎样本对神经元-小胶质细胞-卫星胶质细胞三元结构的形成过程进行了深入研究。研究人员观察到优先被PNS microglia包裹的神经元相比于尚未被包裹的神经元有更大的胞体,因此猜测PNS microglia可能是胞体增大及神经元发育所需要的。为了验证这种可能性,研究人员建立了体内外实验体系,对PNS microglia进行了药物清除,观察到了神经元胞体生长受阻,表皮神经纤维末梢数量减少,以及机械感知敏感性下降等现象。上述结果揭示了PNS microglia在调控外周神经元胞体增大、轴突生长与功能成熟过程中发挥重要作用。

图四:PNS microglia是外周神经元胞体变大、轴突生长、功能成熟所需
PNS microglia在进化上古老且与物种体型/神经元胞体大小正相关
与上述PNS microglia调控外周神经元胞体大小的功能相印证的是,人、食蟹猴和猪的外周神经元胞体要明显大于小鼠和大鼠,并且前者体型也明显大于后者。通常来说,物种体型越大,外周神经元胞体越大。因此,研究人员推测PNS microglia的存在可能与物种体型大小(或者神经元胞体大小)有关。基于该推测,研究人员随后对24种脊椎动物的背根神经节进行了分析,囊括了鱼类、两栖类、爬行类和哺乳类。在鱼类、两栖类和爬行类的背根神经节中都观察到了PNS microglia,揭示了这群细胞的古老起源。进一步的系统演化分析显示,PNS microglia的数量与物种体型大小以及外周神经元胞体大小在考虑系统发育相关性后仍存在十分显著的正相关,即体型越大的物种,其外周神经元胞体越大,并且存在较多的PNS microglia,而体型越小的物种,胞体越小,PNS microglia越罕见或不存在。上述演化模式,不仅验证了研究人员的推测,也从侧面证明了PNS microglia具有调控神经元胞体生长的功能。从进化选择角度来说,PNS microglia在大体型物种中经历了更大的选择压力从而被保留下来,导致其成为一类与脊椎动物体型大小相关的免疫细胞。

图五:PNS microglia在进化上古老且与物种体型/神经元胞体大小正相关
综上,通过对24种脊椎动物的系统发育分析,并结合单细胞转录组、表观遗传学、特征蛋白表达及发育起源等多维度研究,该研究首次在外周神经系统中发现一群与物种体型大小相关并且包裹神经元胞体的PNS microglia。进一步的功能研究揭示了PNS microglia在外周神经元胞体增大、轴突生长和功能成熟过程中的重要作用。这些发现不仅提出了新的免疫-神经互作模式,也拓展了我们对小胶质细胞分布和功能的理解。PNS microglia的发现不仅打破了百年来的固有认知,也有望为外周神经系统的发育以及疾病的发生发展研究提供新的视角。

图六:外周小胶质细胞的发育、功能及演化
中国科学院深圳先进技术研究院吴志生、王毅恒、陈巍魏、孙华以及深圳市宝安区妇幼保健院陈晓燕博士为文章共同第一作者。中国科学院深圳先进技术研究院为该论文第一单位。感谢国家自然科学基金、深圳市医学科学院专项基金等的支持。本文特别致谢深圳合成生物研究重大科技基础设施、深圳脑解析与脑模拟重大科技基础设施、中国科学院昆明动物研究所的模式动物表型与遗传研究国家重大科技基础设施(灵长类设施)、国家非人灵长类实验动物资源库,复旦大学智能计算平台CFFF和医学科研数据中心。
原文链接:

