【JITC】王亮/周红升教授首次系统分析双抗治疗后的第二原发肿瘤
时间:2025-04-10 12:16:46 热度:37.1℃ 作者:网络
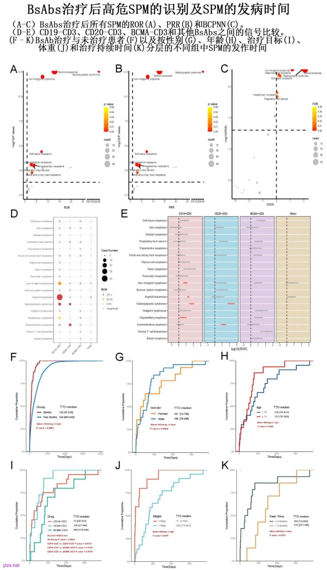
双抗后的SPM
CAR-T细胞疗法和双特异性抗体(BsAbs)都在治疗多种肿瘤方面取得显著突破,但CAR-T治疗后第二恶性肿瘤(Second Primary Malignancies, SPM)的风险已引起全球关注,而BsAbs治疗后SPM的风险尚不清楚。
因此国内学者开展研究,首次使用大规模真实世界数据对BsAbs治疗后SPM进行全面分析,并与CAR-T治疗进行详细比较。研究结果强调了BsAbs治疗后SPM的风险,提示需要持续的药物安全监测和个体化的风险管理策略。近日发表于《Journal for ImmunoTherapy of Cancer》,通讯作者为首都医科大学附属北京同仁医院王亮教授和南方医科大学南方医院周红升教授。

研究方法
数据来源:研究使用美国FAERS数据库,涵盖了从2014年第四季度到2024年第一季度的数据。
数据处理:研究去除了重复报告,将药物适应症和不良反应的术语与MedDRA V.27.0的首选术语进行比较和匹配。研究只考虑BsAbs被识别为“主要怀疑”药物的病例。
药物安全信号分析:使用比例报告比(PRR)、报告比值比(ROR)和贝叶斯置信传播神经网络(BCPNN)信息分量等统计方法来检测潜在的不良药物反应信号。
至发病时间(TTO)分析:使用FAERS数据,通过累积分布曲线来说明BsAbs治疗患者与未治疗患者SPM的TTO,并比较不同性别、年龄、BsAb产品、体重和治疗持续时间的亚组之间的TTO。
研究结果
SPM的发生率和死亡率:在10280例接受BsAbs治疗的患者中,有108例SPM报告,占所有不良事件的1-2%,SPM的病例死亡率为29.63%,是十大最致命的常见不良反应之一。SPM整体保持稳定,其中血液肿瘤随时间下降,而实体瘤有增加趋势。髓系白血病是血液肿瘤中最常见的SPM,而胃肠道肿瘤、呼吸道肿瘤、肾、尿路肿瘤和肝胆肿瘤是实体瘤中最常见的SPM。接受贝林妥欧单抗治疗的患者中髓系白血病和非霍奇金淋巴瘤更为常见;而接受特立妥单抗治疗的患者中实体肿瘤更为常见。浆细胞骨髓瘤、B细胞淋巴瘤和滤泡性淋巴瘤主要与后续实体瘤相关,而急性淋巴细胞白血病更常在BsAbs治疗后继发血液肿瘤。

BsAbs与SPM的关联:多因素分析发现,BsAbs治疗是SPM的重要危险因素(OR 3.96, 95% CI: 2.77 ~ 5.66, p<0.001)。通过ROR、PRR和BCPNN分析,发现MDS、髓系白血病、非霍奇金淋巴瘤、软组织肿瘤、胃肠道肿瘤、肝胆肿瘤、呼吸道肿瘤等与BsAbs治疗有显著关联;且不同类型的BsAbs产品可对应不同的SPM:CD19-CD3 BsAbs多发生MDS、髓系白血病、非霍奇金淋巴瘤、肝胆肿瘤;CD20-CD3 BsAbs多发生胃肠道肿瘤;BCMA-CD3 BsAbs多发生软组织肿瘤、肾脏和尿路肿瘤、呼吸道肿瘤、肝胆肿瘤和非霍奇金淋巴瘤。
TTO分析:接受BsAbs治疗的患者比未接受治疗的患者SPM发生时间更早(中位TTO:124天 vs 424天,p<0.0001)。体重和治疗持续时间对TTO有显著影响,体重小于60公斤的患者SPM发生时间更早,治疗持续时间超过3个月的患者SPM发生时间延迟;而不同BsAbs产品、年龄和性别之间没有显著差异。38%的SPM出现在3个月内,80%在一年内,因此BsAbs治疗的第一年是早期检测和干预SPM的关键窗口期。

BsAbs与CAR-T治疗的比较:BsAbs治疗的SPM风险(所有AE的1.05%)低于CAR-T治疗(3.05%),但SPM的结局在两种治疗中相当:病死率 (CFR,定义为报告的特定毒性病例中致死性结局的比例)分别为29.63%和33.62%;重度威胁生命的比例分别为12.04%和8.41%,住院分别为34.26%和19.42%。CAR-T治疗的SPM的ROR和PRR都高于BsAbs,表明CAR-T治疗可能会增加SPM的风险,这可能与病毒载体整合到宿主基因组、清淋化疗等因素有关。此外,CAR-T治疗组神经系统肿瘤、皮肤肿瘤、乳腺肿瘤、生殖肿瘤的风险显著高于BsAbs治疗组。两种治疗之间SPM的发病时间没有显著差异,无论是否考虑所有产品或仅考虑靶向CD19和BCMA的产品。

总结
该研究首次详细描述了 BsAb 后 SPM 的特征,强调需要持续的药物警戒和个体化风险管理来降低接受 BsAb 治疗患者的 SPM 风险。SPM作为BsAbs治疗后相对不频繁但严重的不良事件,也有较高重要性。为了提高BsAbs治疗的效益-风险比,确保这种新型免疫治疗的安全性和有效性至关重要,未来的研究应该集中在广泛的临床观察和实验研究上,以验证这些发现,并完善BsAbs治疗的SPM的报告、筛查和临床策略。
参考文献
Liang X, Luo B, Lin B, et alCharacteristics of second primary malignancies following bispecific antibodies therapyJournal for ImmunoTherapy of Cancer 2025;13:e011200. doi: 10.1136/jitc-2024-011200

