郑州大学熊亚敏/何磊良:人工多酶纳米花复合水凝胶通过葡萄糖激活的NO释放与微环境调控有效促进MRSA感染糖尿病伤口愈合
时间:2025-04-04 12:09:45 热度:37.1℃ 作者:网络
由于细菌感染和高血糖、高 pH 值、缺氧、持续炎症和血管生成不足等典型 的微环境,使糖尿病伤口修复成为一个全球性的挑战。近日,郑州大学生命科学学院熊亚敏副教授和公共卫生学院何磊良教授提出了一种人工多酶纳米花复合水凝胶(COH-GB)。该水凝胶通过葡萄糖激活的NO释放与微环境调控,有效促进MRSA感染糖尿病伤口的愈合。相关内容以“Artificial multienzyme nanoflower composite hydrogel for efficiently promoting MRSA-infected diabetic wound healing via glucose-activated NO releasing and microenvironment regulation”为题发表在中科院1区TOP《bioactive materials》杂志上。

【文章要点】
首先合成了一种由葡萄糖氧化酶(GOx)和血红蛋白(Hb)组成的人工多酶纳米花(GB纳米花),接着将GB纳米花与羟基脲(HU)整合到由羧甲基壳聚糖(CMCS)和氧化海藻酸(OSA)形成的水凝胶中,制备了复合水凝胶敷料(COH-GB)。在COH-GB水凝胶中,葡萄糖通过GOx进行催化氧化能够降低局部血糖水平和pH值,从而改善糖尿病伤口的微环境,同时为HU在Hb催化下生成一氧化氮(NO)提供过氧化氢(H2O2)。随后,由高血糖触发的级联反应产生的NO能够使COH-GB水凝胶具有有效的抗菌和去除生物膜性能。一旦局部血糖降至正常水平,COH-GB水凝胶将释放微量NO,促进血管生成。此外,Hb能够在缺氧环境下提供O2,缓解耐甲氧金黄色葡萄球菌(MRSA)感染的糖尿病伤口中的缺氧状况,从而加速葡萄糖消耗和 H2O2的生成,进一步促进NO的快速释放,并增强COH-GB水凝胶的微环境调节性能(图1)。

图1 COH-GB水凝胶的制备原理及应用示意图
GOx和Hb通过改进的共沉淀法成功制备GB纳米花,电镜结果可见清晰的花状样貌,同时具有良好的悬浮稳定性。GB纳米花的成功制备不仅可以提高GOx的活性,同时具备供氧性能与葡萄糖响应性能。此外,通过对其动力学分析发现,GB纳米花对底物葡萄糖表现出更好的亲和力,并提高了级联反应速率。另外,GB纳米花具有良好的热稳定性和储存稳定性(图2)。

图2 GB纳米花的制备与表征
单独的CMCS/HU、OSA、与GB纳米花均表现出流动性的液体状态,但将其通过简单的混合后,即可在100 s左右制备出一系列具有不同浓度的GB纳米花的水凝胶敷料(COH-GB),其具有可注射性和形状适应性,且内部形貌呈现出均匀的蜂窝状多孔结构。此外,COH-GB水凝胶表现出良好的透气性,体外稳定性、粘附性以及自愈合性能。流变学进一步说明水凝胶具有良好的结构恢复性能和机械性能(图3)。

图3 COH-GB水凝胶的制备与表征
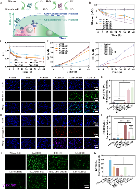
基于人工多酶纳米花复合水凝胶的成功构建,该团队进一步研究了其在葡萄糖激活的NO释放与微环境调节的潜力,结果发现,该水凝胶首先利用Hb的携氧能力促进葡萄糖与GOx之间的反应,以降低葡萄糖水平和pH值;进一步利用Hb的过氧化物酶特性与HU反应生成NO。同时,GB纳米花组的NO生成能力和供氧能力均高于游离酶。此外,水凝胶还具有良好的抗氧化性能。这些结果表明COH-GB水凝胶能够改善糖尿病伤口的微环境并释放NO(图4)。

图4 COH-GB 水凝胶的葡萄糖激活NO释放和微环境调节
糖尿病伤口复杂的微环境使其容易受到细菌感染,从而诱发持续的炎症并阻碍伤口愈合过程。因此,抑制细菌增殖在糖尿病伤口愈合中起着关键作用。在这项研究中,该团队选择大肠杆菌、金黄色葡萄球菌和MRSA探索COH-GB水凝胶的抗菌活性,结果发现COH-GB水凝胶对这三种细菌均具有较好的抗菌性能。此外,NO在消除生物膜方面具有独特的优势,当NO达到一定浓度时,可以根除形成的生物膜,因此,通过结晶紫染色发现COH-GB水凝胶具有良好的生物膜根除能力(图5)。

图5 COH-GB 水凝胶对E. coli,S. aureus和MRSA的体外抗菌活性
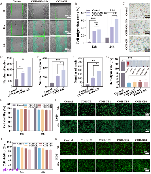
血管生成不足是阻碍糖尿病伤口愈合的主要原因之一,NO已被证明可以促进血管生成,因此通过划痕实验与管形成实验验证了COH-GB水凝胶能够促进细胞迁移与血管生成。此外,进一步通过体外溶血实验、细胞相容性和组织相容性实验对COH-GB水凝胶的体外和体内生物安全性进行了评估,结果表明该水凝胶具有良好的生物安全性,可以用作伤口敷料使用(图6)。

图6 COH-GB 水凝胶的体外血管生成和生物安全性
进一步通过使用MRSA感染的小鼠糖尿病伤口模型探索COH-GB水凝胶的体内治疗效果,结果发现,在第14天,COH-GB组感染的伤口几乎完全愈合,且COH-GB水凝胶对感染性糖尿病伤口的治疗效果优于市售3M Film敷料,以及使用游离GOx和Hb制备的COH-GOx-Hb水凝胶。此外,H&E和Masson染色说明COH-GB水凝胶可以促进表皮形成,促进真皮组织生成以及胶原沉积(图7)。进一步对COH-GB水凝胶促进伤口愈合的机制进行研究,结果发现,COH-GB水凝胶组能够激活GB纳米花介导的级联反应,从而触发NO释放到周围伤口组织,从而帮助伤口有效抵抗细菌感染(图8)。此外,通过免疫荧光实验、ELISA以及RT-qPCR实验发现该水凝胶可以通过下调TNF-β、NF-κB水平与上调IL-4水平以减轻炎症反应,上调VEGF、CD31水平与下调MMP-9水平以促进伤口处血管生成,同时还可以上调bFGF、TGF-β、α-SMA和KGF水平促进成纤维细胞与角质形成细胞的增殖、迁移与分化,从而实现糖尿病伤口的高质量愈合(图9)。

图7 COH-GB 水凝胶生促进小鼠糖尿病伤口愈合的体内治疗效果

图8 COH-GB 水凝胶体内的抗菌活性和NO释放

图9 COH-GB 水凝胶用于伤口愈合的体内分子机制
【文章总结】
综上,该团队成功研制出一种葡萄糖激活的NO释放和微环境调控水凝胶敷料(COH-GB),用于促进 MRSA 感染糖尿病伤口的愈合。具体来说,该水凝胶通过降低局部血糖和pH值,缓解缺氧,清除过量ROS来重塑糖尿病伤口的微环境,以平衡炎症反应。此外,高血糖激活的级联反应释放的NO能显著抑制E.coli、S.aureus和MRSA;而在正常血糖水平下产生的微量 NO 会促进内皮细胞血管化。利用这些特点,制备出的 COH-GB 水凝胶对糖尿病小鼠MRSA感染伤口的治疗效果明显优于商业敷料(3M Film),它能增强血管生成,减轻炎症反应,促进成纤维细胞和角质细胞的迁移和分化,从而有效地促进伤口肉芽组织形成、再上皮化、加速胶原蛋白沉积和伤口愈合。值得注意的是,COH-GB 水凝胶的微环境调节、抗菌活性、血管生成性能以及伤口愈合效率都明显优于 COH-GOx-Hb(使用游离 GOx 和 Hb 代替 GB 纳米花),这可能是由于GB 纳米花的形成可作为人工多酶复合物提高其中酶的活性和稳定性,同时提高级联反应效率。总之,这项工作制备了一种具有葡萄糖激活 NO 释放和微环境调节能力的人工多酶纳米花复合水凝胶,为细菌感染性糖尿病伤口的高质量愈合提供一种新型敷料。
郑州大学熊亚敏副教授、何磊良教授为该论文的通讯作者,郑州大学硕士研究生马慧为该论文的第一作者,该研究获得了国家自然科学基金等项目资助。
https://doi.org/10.1016/j.bioactmat.2025.03.014

