Circ Res 复旦大学基础医学院魏园园团队揭示巨噬细胞成熟新机制:可变多聚腺苷酸化或成动脉粥样硬化治疗新靶点
时间:2025-04-04 12:08:25 热度:37.1℃ 作者:网络
动脉粥样硬化是一种以血管慢性炎症为特征的病理过程,其发生始于含载脂蛋白B的脂蛋白在血管内皮下的滞留,这一病变可导致严重的心脑血管事件。低密度脂蛋白(LDL)在血管内膜的沉积会引发内皮细胞功能障碍,导致血管通透性增加并促进单核细胞向内膜迁移。这些单核细胞分化为巨噬细胞后,通过吞噬作用清除血管内膜下的氧化型LDL、胆固醇及凋亡细胞。然而,目前对于动脉粥样硬化斑块中单核细胞向巨噬细胞分化的动态过程及其分子调控机制仍缺乏系统认知。
2025年3月31日,复旦大学基础医学院魏园园课题组在Circulation Research杂志在线发表题为“Srsf3-Dependent APA Drives Macrophage Maturation and Limits Atherosclerosis”的研究论文。该研究首次阐明,Srsf3依赖的长3’ UTR异构体生成可通过维持线粒体蛋白翻译促进巨噬细胞功能成熟,进而增强其清除内吞物的能力,最终在动脉粥样硬化进程中发挥保护性作用。

研究团队首先运用单细胞RNA测序技术,在小鼠动脉粥样硬化斑块中发现了一种独特的过渡态巨噬细胞亚群。该亚群展现出介于Ly6Chi经典单核细胞与成熟巨噬细胞之间的特征性基因表达谱,并显著高表达多种趋化因子相关基因。通过拟时序分析,研究人员进一步揭示了斑块巨噬细胞的分化轨迹遵循“Ly6Chi单核细胞→过渡态亚群→Trem2+成熟泡沫巨噬细胞”的连续动态演变过程,证实该过渡态亚群在单核-巨噬细胞分化过程中发挥着关键的桥梁作用。当研究人员构建髓系特异性Srsf3敲除的动脉粥样硬化小鼠模型时,发现该成熟前过渡态巨噬细胞在Srsf3缺失小鼠的斑块中呈现显著富集现象(图1)。

图1. 小鼠动脉粥样硬化斑块中髓系免疫细胞的单细胞转录组学特征
在髓系特异性敲除Srsf3基因的Apoe-/-小鼠中,动脉粥样硬化病变呈现出显著加重的表型。深入机制研究表明,Srsf3缺失显著促进了单核细胞的浸润,并导致过渡态巨噬细胞亚群比例异常升高,而成熟巨噬细胞数量却明显减少。这种细胞组成的失衡直接削弱了斑块巨噬细胞的胞噬胞葬功能,致使斑块内死亡细胞碎片和LDL的清除效率大幅降低。最终,这些病理改变共同导致了斑块坏死核心区域的显著扩大(图2),为动脉粥样硬化的恶化提供了关键的病理基础。

图2. 髓系Srsf3条件敲除小鼠的动脉粥样硬化斑块病理特征
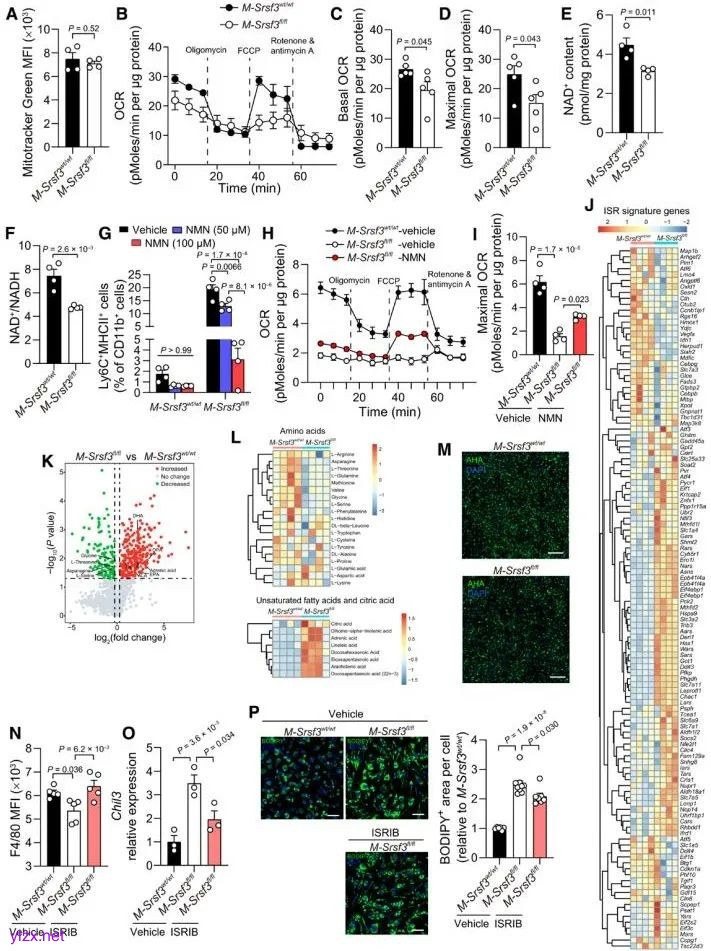
为了深入阐明Srsf3缺失导致过渡态巨噬细胞积累并促进动脉粥样硬化进展的分子机制,研究团队对小鼠动脉粥样硬化斑块进行了mRNA 3’末端测序分析。测序结果显示,Srsf3的缺失引起线粒体氨酰tRNA合成酶的3’ UTR区域缩短,进而导致其mRNA翻译效率显著降低,从而损害线粒体编码蛋白的正常翻译过程,最终引发线粒体功能障碍并激活整合应激反应(integrated stress response,图3)。因此,通过外源性补充烟酰胺单核苷酸可在一定程度上改善Srsf3缺失导致的巨噬细胞成熟障碍,并减轻相关的促动脉粥样硬化表型。

图3. Srsf3缺失导致巨噬细胞中的线粒体功能受损并激活整合应激反应
综上,本研究系统揭示了动脉粥样硬化斑块中一类关键的过渡态巨噬细胞亚群,该亚群在单核细胞向成熟巨噬细胞分化过程中起枢纽作用。研究发现,Srsf3通过维持线粒体氨酰tRNA合成酶长3’ UTR异构体的产生,保障线粒体翻译系统的高效运行,从而促进过渡态细胞分化为具有强大胞噬胞葬功能的成熟巨噬细胞。这一分子机制不仅阐明了巨噬细胞功能成熟的关键调控环节,更为重要的是,揭示了Srsf3-线粒体翻译轴在抑制动脉粥样硬化进展中的保护作用(图4)。该发现为动脉粥样硬化的治疗提供了新的潜在干预靶点。

图4. 本文机制图
复旦大学基础医学院免疫学系博士研究生杨娴和张鑫为论文的共同第一作者。复旦大学基础医学院免疫学系青年研究员魏园园为论文的通讯作者,耶鲁大学医学院赵德健博士为共同通讯作者。该研究获得了国家自然科学基金面上项目(32171176和82070449)、科技部重点专项(2022YFA1104200)、海外高层次人才青年项目及上海市高水平地方高校创新团队的支持。该研究的开展还得到了复旦大学基础医学院免疫学系徐薇青年研究员及西安交通大学成瀛副教授的指导,并得到了复旦大学基础医学院免疫学系钱静老师的技术指导。同时感谢复旦大学上海医学院公共技术服务平台和复旦大学基础医学院大型仪器共享平台的支持。
魏园园青年研究员领衔的血管免疫学研究团队长期致力于心血管疾病的免疫病理机制研究,重点关注RNA代谢调控及细胞器动态互作在疾病发生发展中的作用。课题组以“心血管-免疫共病”风险因素为研究主线,系统解析免疫代谢紊乱在动脉粥样硬化中的关键作用,并探索靶向调控固有免疫细胞功能的新型治疗策略,为心血管疾病的免疫干预提供理论依据和治疗靶点。(课题组主页:https://mi22338199.icoc.vc/)
原文链接:
https://www.ahajournals.org/doi/10.1161/CIRCRESAHA.124.326111

